Psalm 3 Story Behind

From Psalms: Layer by Layer
Psalm 3/Story Behind
Jump to: navigation, search

Choose a PsalmNavigate Psalm 3

About the Story Behind Layer

The Story Behind the Psalm shows how each part of the psalm fits together into a single coherent whole. Whereas most semantic analysis focuses on discrete parts of a text such as the meaning of a word or phrase, Story Behind the Psalm considers the meaning of larger units of discourse, including the entire psalm.

The goal of this layer is to reconstruct and visualise a mental representation of the text as the earliest hearers/readers might have conceptualised it. We start by identifying the propositional content of each clause in the psalm, and then we identify relevant assumptions implied by each of the propositions. During this process, we also identify and analyse metaphorical language (“imagery”). Finally, we try to see how all of the propositions and assumptions fit together to form a coherent mental representation. The main tool we use for structuring the propositions and assumptions is a story triangle, which visualises the rise and fall of tension within a semantic unit. Although story triangles are traditionally used to analyse stories in the literary sense of the word, we use them at this layer to analyse “stories” in the cognitive sense of the word—i.e., a story as a sequence of propositions and assumptions that has tension.

  Story Behind Explainer

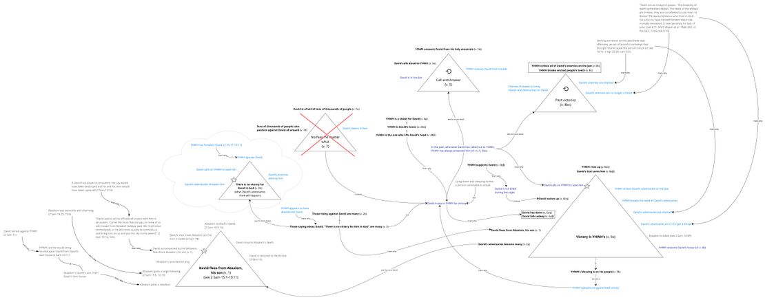
Summary Triangle

The story triangle below summarises the story of the whole psalm. We use the same colour scheme as in Participant Analysis. The star icon along the edge of the story-triangle indicates the point of the story in which the psalm itself (as a speech event) takes place. We also include a theme at the bottom of the story. The theme is the main message conveyed by the story-behind.

  Legend

Story Triangles legend
Propositional content (verse number) Propositional content, the base meaning of the clause, is indicated by bold black text. The verse number immediately follows the correlating proposition in black text inside parentheses.
Common-ground assumption Common-ground assumptions[1] are indicated by gray text.
Local-ground assumption Local-ground assumptions[2] are indicated by dark blue text.
Playground assumption Playground assumptions[3] are indicated by light blue text.
Story Behind legend - star 1.jpg
The point of the story at which the psalm takes place (as a speech event) is indicated by a gray star.
Story Behind legend - star 2.jpg
If applicable, the point of the story at which the psalm BEGINS to take place (as a speech event) is indicated with a light gray star. A gray arrow will travel from this star to the point at which the psalm ends, indicated by the darker gray star.
Story Behind legend - repeat.jpg
A story that repeats is indicated by a circular arrow. This indicates a sequence of either habitual or iterative events.
Story Behind legend - red x.jpg
A story or event that does not happen or the psalmist does not wish to happen is indicated with a red X over the story triangle.
Story Behind legend - arrow.jpg
Connections between propositions and/or assumptions are indicated by black arrows with small text indicating how the ideas are connected.
Note: In the Summary triangle, highlight color scheme follows the colors of participant analysis.

Story Behind legend - sample triangle.jpg

Psalm 003 - Summary triangle.jpg

Background ideas

Following are the common-ground assumptionsCommon-ground assumptions include information shared by the speaker and hearers. In our analysis, we mainly use this category for Biblical/Ancient Near Eastern background. which are the most helpful for making sense of the psalm.

  • David's son, Absalom (cf. 2 Sam 3:3) amassed a large following and led a rebellion against David, forcing David to flee (2 Sam 15–19:11). "Then David said to all his officials who were with him in Jerusalem, 'Come! We must flee (וְנִבְרָחָה), or none of us will escape from Absalom (מִפְּנֵי אַבְשָׁלוֹם). We must leave immediately, or he will move quickly to overtake us and bring ruin on us and put the city to the sword'" (2 Sam 15:14, NIV).
  • The king's misfortune might be a sign that YHWH has rejected him (2 Sam 16:8; cf. 2 Sam 15:26; Ps 71:10-11). And if YHWH has rejected him, then YHWH will not respond to his call for help (cf. 2 Sam 15:26; Pss 41:12; 22:9).
  • YHWH made a covenant with David, in which he promised to never reject him. He also promised to rescue him from his enemies (cf. 2 Sam 7:12-16; Ps 89:21-25).
  • YHWH has always rescued David from trouble in the past (cf. Ps 18:1). YHWH's acts of covenant loyalty in the past are evidence that he will be faithful to the covenant in the future.
  • Night sometimes offers an opportunity to strike an enemy, while the enemy is weak and resting (cf. 2 Sam 17:1-2). Thus, lying down and falling asleep represents a deep trust in YHWH's protection (cf. Ps 4:9).

Background situation

The background situation is the series of events leading up to the time in which the psalm is spoken. These are taken from the story triangle – whatever lies to the left of the star icon. Psalm 003 - Background Situation.jpg

Expanded Paraphrase

The expanded paraphrase seeks to capture the implicit information within the text and make it explicit for readers today. It is based on the CBC translation and uses italic text to provide the most salient background information, presuppositions, entailments, and inferences.

  Legend

Expanded paraphrase legend
Close but Clear (CBC) translation The CBC, our close but clear translation of the Hebrew, is represented in bold text.
Assumptions Assumptions which provide background information, presuppositions, entailments, and inferences are represented in italics.
Text (Hebrew) Verse Expanded Paraphrase
מִזְמ֥וֹר לְדָוִ֑ד בְּ֝בָרְח֗וֹ מִפְּנֵ֤י ׀ אַבְשָׁל֬וֹם בְּנֽוֹ׃ 1 A psalm. By David, the anointed king of Israel. After David sinned against YHWH (2 Sam 11), YHWH said that he would bring trouble upon David from David's own house (2 Sam. 12:11). One of the members of David's house is Absalom, his third-born son. Absalom plotted a rebellion, gained a large following, and was proclaimed king in place of David. If David had stayed in Jerusalem, he and his men would have been captured by Absalom and the city would have been destroyed. So David told his men, "Come! We must flee, or none of us will escape from Absalom. We must leave immediately, or he will move quickly to overtake us and bring ruin on us and put the city to the sword" (2 Sam 15:14, NIV). So David and his men left Jerusalem. He prayed this psalm during the time when he was fleeing from Absalom, his son.
יְ֭הוָה מָֽה־רַבּ֣וּ צָרָ֑י רַ֝בִּ֗ים קָמִ֥ים עָלָֽי׃ 2 YHWH, how my adversaries, led by my son Absalom, have become many!"The conspiracy has gained strength, and Absalom's following has continually increased" (cf. 2 Sam 15:12). Many are those rising against me.
רַבִּים֮ אֹמְרִ֪ים לְנַ֫פְשִׁ֥י אֵ֤ין יְֽשׁוּעָ֓תָה לּ֬וֹ בֵֽאלֹהִ֬ים סֶֽלָה׃ 3 Many are those who think that you no longer delight in me and that you have rejected me (cf. 2 Sam. 15:26; 16:8). For this reason, they are hope of saying about me, " God won't save him! There is no victory for him in God!" Selah.
וְאַתָּ֣ה יְ֭הוָה מָגֵ֣ן בַּעֲדִ֑י כְּ֝בוֹדִ֗י וּמֵרִ֥ים רֹאשִֽׁי׃ 4 But they are wrong. You have not rejected me. You have promised that your covenant loyalty would never leave me. So I trust in you. Despite what they say, I know that you will give me victory, for you, YHWH, are a shield for me, to protect me from their attacks and give me victory in the battle. You will restore my honor, which has been turned to shame ever since my own son usurped my throne, and you are the one who lifts my head, who will confer honor upon me and restore me to my former position.
ק֭וֹלִי אֶל־יְהוָ֣ה אֶקְרָ֑א וַיַּֽעֲנֵ֨נִי מֵהַ֖ר קָדְשׁ֣וֹ סֶֽלָה׃ 5 I trust in YHWH, because he has shown himself to be faithful time and time again. This is how it always happens: I call aloud to YHWH during times of trouble like what I am facing now, and he answers me from Zion, his holy mountain, and rescues me from my enemies. Selah.
אֲנִ֥י שָׁכַ֗בְתִּי וָֽאִ֫ישָׁ֥נָה הֱקִיצ֑וֹתִי כִּ֖י יְהוָ֣ה יִסְמְכֵֽנִי׃ 6 Even last night, YHWH proved himself to be a faithful protector! Last night, even though my enemies are trying to kill me, I lay down in peace and fell asleep. I was able to fall asleep because I was confident in YHWH's protection. And, sure enough, I woke up without being harmed, because YHWH supports me.
לֹֽא־אִ֭ירָא מֵרִבְב֥וֹת עָ֑ם אֲשֶׁ֥ר סָ֝בִ֗יב שָׁ֣תוּ עָלָֽי׃ 7 With YHWH as my protector, I will not be afraid of tens of thousands of armed people who have taken position against me all around to harm me.
ק֘וּמָ֤ה יְהוָ֨ה ׀ הוֹשִׁ֘יעֵ֤נִי אֱלֹהַ֗י כִּֽי־הִכִּ֣יתָ אֶת־כָּל־אֹיְבַ֣י לֶ֑חִי שִׁנֵּ֖י רְשָׁעִ֣ים שִׁבַּֽרְתָּ׃ 8 Instead, I will call on my God to save me: Rise up, YHWH, against those who are rising up against me! Save me, my God, and give me the victory that they say you won't give! I know you will rise up and save me, for this is what you have always done! In the past, you have struck all my enemies on the jaw, resulting in their public humiliation. You have broken wicked people's teeth, rendering them harmless, unable to devour me.
לַיהוָ֥ה הַיְשׁוּעָ֑ה עַֽל־עַמְּךָ֖ בִרְכָתֶ֣ךָ סֶּֽלָה׃ 9 Victory is YHWH's! And YHWH is my God. And so, despite what my enemies are saying, I will have victory in God. For not only does YHWH determine who is victorious, but YHWH also shows favor to his people. Your blessing, YHWH, is not on your enemies, but on your people, your true people, those who have aligned themselves with your will and have supported me as your chosen king. Selah.

Story Triangles

(Click diagram to enlarge)

Psalm 003 - Story triangles.jpg


V. Text (Hebrew) Text (CBC) Proposition (Story Behind) common ground local ground playground
1 מִזְמ֥וֹר לְדָוִ֑ד בְּ֝בָרְח֗וֹ מִפְּנֵ֤י ׀ אַבְשָׁל֬וֹם בְּנֽוֹ׃ A psalm. By David. When he was fleeing from Absalom, his son. David flees from Absalom, his son.
• Absalom is David's third-born son, the first by his wife Ma'acha, daughter of Talmi, king of Geshur (a "small Aramaic state between Bashan and Hermon" [HALOT]) (2 Sam 3:3)
• For the story of Absalom's rebellion, see 2 Sam 15-19:11.
• "Then David said to all his officials who were with him in Jerusalem, 'Come! We must flee (וְנִבְרָחָה), or none of us will escape from Absalom (מִפְּנֵי אַבְשָׁלוֹם). We must leave immediately, or he will move quickly to overtake us and bring ruin on us and put the city to the sword'" (2 Sam 15:14, NIV).
2 יְ֭הוָה מָֽה־רַבּ֣וּ צָרָ֑י YHWH, how my adversaries have become many! David's adversaries become many.
• "And so the conspiracy gained strength, and Absalom’s following kept on increasing (וְהָעָ֛ם הוֹלֵ֥ךְ וָרָ֖ב אֶת־אַבְשָׁלֽוֹם)" (II Sam 15:12, NIV).
• "So I advise you: Let all Israel, from Dan to Beersheba—as numerous as the sand on the seashore (כַּח֥וֹל אֲשֶׁר־עַל־הַיָּ֖ם לָרֹ֑ב)—be gathered to you, with you yourself leading them into battle" (2 Sam 17:11, NIV)
• David has adversaries.
רַ֝בִּ֗ים קָמִ֥ים עָלָֽי׃ Many are those rising against me. Those rising against David are many.
• People rise up against David.
3 רַבִּים֮ אֹמְרִ֪ים לְנַ֫פְשִׁ֥י Many are those saying about me, Those saying about David, 'There is no victory for him in God' are many.
• People say about David's soul, 'There is no victory for him in God.'
אֵ֤ין יְֽשׁוּעָ֓תָה לּ֬וֹ בֵֽאלֹהִ֬ים סֶֽלָה׃ "There is no victory for him in God!" Selah. There is no victory for David in God.
• When someone is abandoned by God, it is an opportune time for that person's enemies to attack him. See e.g., Ps 71—"For my enemies speak against me; those who wait to kill me conspire together. They say, 'God has forsaken him; pursue him and seize him, for no one will rescue him'" (Ps 71:10-11, NIV).
• David's enemies have reason to think that he has been abandoned by God.
4 וְאַתָּ֣ה יְ֭הוָה מָגֵ֣ן בַּעֲדִ֑י But you, YHWH, are a shield for me, YHWH is a shield for David.
• See "shield" imagery chart
כְּ֝בוֹדִ֗י וּמֵרִ֥ים רֹאשִֽׁי׃ my honor, and the one who lifts my head. YHWH is David's honor.

YHWH is the one who lifts David's head.

• God-given victory results in the king's honor—"Your victory brings him great honor (גָּד֣וֹל כְּ֭בוֹדוֹ בִּישׁוּעָתֶ֑ךָ)" (Ps 21:6, NLT)
• To lift someone's head is "to distinguish, confer honour upon someone" (HALOT; cf. Baethgen 1904, 8). See e.g., the proverb in Ben Sira: "The physician's knowledge lifts up his head (תרים ראשו), that he may stand in the presence of noblemen" (Ben Sira 38:3).
5 ק֭וֹלִי אֶל־יְהוָ֣ה אֶקְרָ֑א I call aloud to YHWH, David calls aloud to YHWH.
וַיַּֽעֲנֵ֨נִי מֵהַ֖ר קָדְשׁ֣וֹ סֶֽלָה׃ and he answers me from his holy mountain. Selah. YHWH answers David from his holy mountain.
• YHWH's holy mountain is Mt. Zion, the city of David (cf. 2 Sam 5:7; Pss 2:6; 132:13-14)
6 אֲנִ֥י שָׁכַ֗בְתִּי וָֽאִ֫ישָׁ֥נָה I lay down and fell asleep. David lies down.

David falls asleep.

• Night sometimes offered an opportune time to strike an enemy, while the enemy was weak and resting. "I would choose twelve thousand men and set out tonight (הַלָּיְלָה) in pursuit of David. I would attack him while he is weary and weak" (2 Sam 17:1-2, NIV).
הֱקִיצ֑וֹתִי כִּ֖י יְהוָ֣ה יִסְמְכֵֽנִי׃ I woke up, because YHWH supports me. David wakes up.

YHWH supports David.

• David did not die in his sleep.
• YHWH supported David through the night
7 לֹֽא־אִ֭ירָא מֵרִבְב֥וֹת עָ֑ם I will not be afraid of tens of thousands of people David is afraid of tens of thousands of people.
אֲשֶׁ֥ר סָ֝בִ֗יב שָׁ֣תוּ עָלָֽי׃ who have taken position against me all around. Tens of thousands of people take position against David all around.
8 ק֘וּמָ֤ה יְהוָ֨ה ׀ הוֹשִׁ֘יעֵ֤נִי אֱלֹהַ֗י Rise up, YHWH! Save me, my God! YHWH rises up.

David's God saves him.

כִּֽי־הִכִּ֣יתָ אֶת־כָּל־אֹיְבַ֣י לֶ֑חִי For you have struck all my enemies on the jaw. YHWH strikes all of David's enemies on the jaw.
• Striking someone on the jaw/cheek was offensive, an act of scornful contempt that brought shame upon the person struck. "People open their mouths to jeer at me; they strike my cheek in scorn (בְּחֶרְפָּה הִכּוּ לְחָיָי) and unite together against me" (Job 16:11, NIV; cf. 1 Kgs 22:24; Lam 3:3)
שִׁנֵּ֖י רְשָׁעִ֣ים שִׁבַּֽרְתָּ׃ You have broken wicked people's teeth. YHWH breaks wicked people's teeth.
• "Teeth are an image of power... The breaking of teeth symbolizes defeat. The teeth of the wicked are broken; they are not allowed to use them to devour the weak/righteous who trust in God. Though they may roar and growl like lions, evil people will have their teeth broken by the Lord. For a lion to have its teeth broken was to be mortally wounded. It now 'perishes for lack of prey' (Job 4:11, NIV). Here teeth are a symbol of the power of evil people to consume the defenseless" (Ryken et al. 1948, 847). "I am in the midst of lions; I am forced to dwell among ravenous beasts—men whose teeth are spears and arrows, whose tongues are sharp swords" (Ps 57:5, NIV; cf. Pss 58:7; 124:6; Job 4:10).
9 לַיהוָ֥ה הַיְשׁוּעָ֑ה Victory is YHWH's! Victory is YHWH's.
עַֽל־עַמְּךָ֖ בִרְכָתֶ֣ךָ סֶּֽלָה׃ Your blessing is on your people. Selah. YHWH's blessing is on his people.

There are currently no Imagery Tables available for this psalm.



Bibliography

Aejmelaeus, Anneli. 2024. “Translation Technique in the Greek Psalter.” In Editing the Greek Psalter, edited by Felix Albrecht and Reinhard G. Kratz, 41–60. De Septuaginta Investigationes. Göttingen: Vandenhoeck & Ruprecht.
Anderson, A. A. 1972. The Book of Psalms. Vol. 1. NCBC. Greenwood, SC: Attic.
Baethgen, Friedrich. 1904. Die Psalmen. Göttingen: Vandenhoeck und Ruprecht.
Carbajosa, Ignacio. 2020. “10.3.4 Peshitta.” Textual History of the Bible. 2020.
Delitzsch, Friedrich. 1920. Die lese- und schreibfehler im Alten Testament. Berlin ; Leipzig: De Gruyter.
Goldingay, John. 2006. Psalms: Psalms 1–41. Vol. 1. BCOT. Grand Rapids: Baker Academic.
Hardy, H. H. 2022. The Development of Biblical Hebrew Prepositions. Ancient Near East Monographs 28. Atlanta, GA: SBL Press.
Hossfeld, Frank-Lothar, and Erich Zenger. 1993. Die Psalmen I: Psalm 1–50. Neue Echter Bibel. Würzburg: Echter.
Hupfeld, Hermann. 1855. Die Psalmen. Vol. 1. Gotha: Friedrich Andreas Perthes.
Ibn Ezra. Ibn Ezra on Psalms.
Jenni, Ernst. 1992. Die Hebräischen Präpositionen Band 1: Die Präposition Beth. Stuttgart: W. Kohlhammer.
Jenni, Ernst. 2000. Die Hebräischen Präpositionen Band 3: Die Präposition Lamed. Stuttgart: Verlag W. Kohlhammer.
Kennicott, Benjamin. 1776. Vetus testamentum hebraicum : cum variis lectionibus.
Kim, Young Bok. 2023. Hebrew Forms of Address: A Sociolinguistic Analysis. Atlanta: SBL Press.
Kirtchuk, Pablo. 2011. “Onomatopoeia & Phono-Iconicity in Hebrew.”
Kselman, John. 1987. “Psalm 3: A Structural and Literary Study.” The Catholic Biblical Quarterly 49 (4): 572–80.
Locatell, Christian. 2019. “Causal Categories in Biblical Hebrew Discourse: A Cognitive Approach to Causal כי.” Journal of Northwest Semitic Languages 45 (2).
Locatell, Christian S. 2017. “Grammatical Polysemy in the Hebrew Bible: A Cognitive Linguistic Approach to כי.” PhD Dissertation, Stellenbosch: University of Stellenbosch.
Miller, Cynthia L. 2010. “Vocative Syntax in Biblical Hebrew Prose and Poetry: A Preliminary Analysis.” Semitic Studies 55 (1): 347–64.
R. Moshe Yitzchak Ashkenazi. הואיל משה.
Radak. Radak on Psalms.
Rashi. Rashi on Psalms.
Ryken, Leland, Jim Wilhoit, Tremper Longman, Colin Duriez, Douglas Penney, and Daniel G. Reid, eds. 1998. Dictionary of Biblical Imagery. Downers Grove, Ill: InterVarsity Press.
Witthoff, David J. 2021. The Relationships of the Senses of נֶפֶשׁ in the Hebrew Bible: A Cognitive Linguistics Perspective. PhD Dissertation, University of Stellenbosch.
Yeivin, Israel. 1980. Introduction to the Tiberian Masorah. Masoretic Studies, no. 5. Missoula, Mont: Published by Scholars Press for the Society of Biblical Literature and the International Organization for Masoretic Studies.



Footnotes

  1. Common-ground assumptions include information shared by the speaker and hearers. In our analysis, we mainly use this category for Biblical/ANE background - beliefs and practices that were widespread at this time and place. This is the background information necessary for understanding propositions that do not readily make sense to those who are so far removed from the culture in which the proposition was originally expressed.
  2. Local-ground assumptions are those propositions which are necessarily true if the text is true. They include both presuppositions and entailments. Presuppositions are those implicit propositions which are assumed to be true by an explicit proposition. Entailments are those propositions which are necessarily true if a proposition is true.
  3. Whereas local-ground assumptions are inferences which are necessarily true if the text is true, play-ground assumptions are those inferences which might be true if the text is true.