Psalm 118

From Psalms: Layer by Layer
Psalm Overview 118
Jump to: navigation, search
Psalm 118 - icon.jpg

Tight place to thanksgiving

Introduction

Overview

The purpose was the psalmist's probable intent or reason for writing this psalm. The Content is a concise summary of the whole psalm's content. The Message is the main idea the psalmist probably wanted the audience to remember upon or after hearing the psalm.

Purpose: To joyfully give thanks to YHWH for his loyalty.

Content: Give thanks to YHWH for he is good, for his loyalty is forever! From a tight place I cried out to YHWH, and YHWH answered me with spaciousness.

Message: YHWH is good and his loyalty is forever. Rejoice and give thanks!

Background Ideas

Cultural, historical, and contextual information that is important to know to understand this psalm

  • In ancient Israel there was a specific temple sacrifice called the thanksgiving (toda) sacrifice which would be performed to give thanks to YHWH for his loyalty (hesed) to Israel and all of his blessings (Jer. 17:26; 33:11, 2 Chron. 29:31; 33:16).
  • After victory in military conflicts, ancient Israelites would go up to Jerusalem to give thanks to YHWH for his salvation. For example, in 2 Chron. 20 King Jehoshaphat is surrounded by enemies, cries out to YHWH, and YHWH answers and grants victory. Jehoshaphat and the people then "came to Jerusalem with harps and lyres and trumpets, to the house of the LORD" (2 Chron. 20:28) to give thanks to YHWH and probably offer thanksgiving sacrifices in the temple.
  • A temple ritual gave structure to this thanksgiving ceremony, beginning with the thanksgiving-refrain, "Give thanks to YHWH because he is good, because his loyalty is forever!" This refrain was often used as declaration accompanying a thanksgiving sacrifice (cf. Jer. 33:11).

Background Situation

A brief explanation of the "story behind" the psalm--what was going on in the psalmist's life, and/or Israel's history, that prompted the psalmist to pen this psalm? The colors in the boxes correspond to the participants in the psalm (see Participant Analysis).

Psalm 118 - Frame 1.jpg

Sections

These sections divide the content of the psalm into digestible pieces , and are determined based on information from many of our layers, including Semantics, Poetics, and Discourse. The columns, left to right, contain: the verse numbers; the main title of the section; a brief summary of the content of that section (quote marks indicate the text is taken directly from the English text of the psalm (as per our Close-but-Clear translation)); and an icon to visually represent and remember the content.

Psalm 118 - synthesis.jpg

Videos

The Overview video is a brief, concise explanation of the psalm, pulling all the most important information specific to this psalm from each of our analytical layers. The video begins with a high-level, birds-eye view of the content of the psalm, then explores and explains the psalm verse by verse. Relevant contextual information is also included. No Hebrew knowledge required--this video serves as an entry point for all users to all our other information about the psalm.



Video files

  • The script for the Overview video is available here.
  • The slides for the Overview video are available here.

Translation Aids

Recommended steps for translating the psalms

To translate poetry accurately and beautifully, a knowledge of both the source language's poetry and the target language's poetry is needed. So, here are the steps we recommend to follow when setting out to translate the psalms:

  1. GAIN AN UNDERSTANDING OF THE TARGET LANGUAGE'S POETRY/ARTS. Research and analyze many examples from numerous genres of poetry, storytelling, and music in the target language and culture, and document findings. See our for help.
  2. GAIN AN UNDERSTANDING OF THE SOURCE LANGUAGE'S (HEBREW) MEANING AND POETRY. The aim of all our materials is to provide exactly this for the translator, poet/musician/artist, and consultant: an understanding of what the psalm means, as well as its poetics.
  3. TRANSLATE THE PSALM IN THE APPROPRIATE LOCAL ART/POETRY GENRE.

Translation and Performance Notes

TPNs are an at-a-glance reference for anyone involved with translating or checking a translation of the psalm. Specific words, phrases, and images that could be difficult to understand or to translate are highlighted, and then briefly discussed. Each note is intended to help the reader understand the meaning of the Hebrew word or phrase in its context, as well as provide a few translation options or suggestions, often pulling from existing translations. Where pertinent, our preferred translation option is given. NOTE: These notes are intended to supplement a robust internalization of the psalm, not replace it. Translation Challenges for Psalm 118 not available yet.

Close-but-Clear Translation

The Close-but-clear translation (CBC) exists to provide a window into the Hebrew text according to how we understand its syntax and word-to-phrase-level semantics. It is designed to be "close" to the Hebrew, while still being "clear." Specifically, the CBC encapsulates and reflects the following layers of analysis: grammar, lexical semantics, phrase-level semantics, and verbal semantics. It does not reflect our analysis of the discourse or of poetics. It is not intended to be used as a stand-alone translation or base text, but as a supplement to Layer-by-Layer materials to help users make full use of these resources.

1. Give thanks to YHWH because he is good,
because his loyalty is forever.
2. Let Israel say,
“Because his loyalty is forever”.
3. Let the house of Aaron say,
“Because his loyalty is forever”.
4. Let those who fear YHWH say,
“Because his loyalty is forever”.
5. From the tight place I cried out to Yah.
Yah answered me with spaciousness.
6. YHWH is for me. I shall not fear.
What can man do to me?
7. YHWH is for me as my helper,
and I shall look in triumph upon those who hate me.
8. It is better to take refuge in YHWH
than to trust in man.
9. It is better to take refuge in YHWH
than to trust in noblemen.
10. All nations surrounded me.
“With the name of YHWH, yes, I shall drive them away!”
11. They surrounded me, indeed they surrounded me.
“With the name of YHWH, yes, I shall drive them away!”
12. They surrounded me like bees.
They burned up like a fire of thorns.
“With the name of YHWH, yes, I shall drive them away!”
13. You pushed me down hard so that I was falling,
but YHWH helped me.
14. Yah is my strength and song
and he has become my salvation.
15. A voice of rejoicing and salvation
is in the tents of the righteous:
“The right hand of YHWH does valiantly!
16. The right hand of YHWH exalts!
The right hand of YHWH does valiantly!”
17. I shall not die, but I shall live,
and declare the deeds of Yah.
18. Yah disciplined me hard,
but he has not given me over to death.
19. Open the gates of righteousness for me.
I will enter through them. I will give thanks to Yah.
20. This is the gate of YHWH.
The righteous enter through it.
21. I thank you for you have answered me
and become my salvation.
22. The stone that the builders rejected
has become the top of the corner.
23. This has been from YHWH;
it is extraordinary in our eyes!
24. This is the day that YHWH has made.
Let us be glad and rejoice in it.
25. Please, YHWH, grant salvation, please!
Please, YHWH, grant success, please!
26. Blessed is he who comes in the name of YHWH.
We bless you from the house of YHWH.
27. YHWH is God and he has made his light shine on us.
Bind the festival sacrifice with cords,
up to the horns of the altar!
28. You are my God and I shall give thanks to you.
You are my God. I shall exalt you.
29. Give thanks to YHWH because he is good,
because his loyalty is forever.



Explore the Layers

Exegetical Issues

The Hebrew of the psalms can be difficult to understand at times. In this section, you can explore (in either video or text format) what we've deemed to be the three most important difficulties in the Hebrew, and follow our reasoning as we do a deep dive in scholarly work and explain our conclusions.

Exegetical Issues for Psalm 19:

Grammar

A full, detailed diagram showing the grammatical function of each word/morpheme in the Hebrew text, along with accompanying notes.

Semantics

Lexical and Phrase-level Semantics

Lexical semantics is the study of word meanings. It examines semantic range (=possible meanings of a word), the relationship between words (e.g. synonymy, hyponymy), as well as the relationship between words and larger concepts (conceptual domains). One component of our approach involves not only the study of the Hebrew word meaning, but also of our own assumptions about word meaning in modern languages. Because the researcher necessarily starts with their own cultural assumptions (in our case, those of Western-trained scholars), this part of the analysis should ideally be done afresh for every culture. Phrase-level semantics analyses the meaning of syntactic units which are larger than the level of the word and smaller than the level of the clause. Specifically, this layer analyses the meaning of prepositional phrases , construct phrases (a special type of construction in Hebrew), phrases formed by a coordinating waw conjunction, and noun phrases which consist of a noun plus a determiner (such as "the") or a quantifier (such as "all").

Verbal Semantics

Verbal Semantics focuses on the relationship between verbs, time and modality, and gives details about each verb in the psalm. This is important for interpretation and translation, and how one analyses a verb can have a significant effect on how it is rendered.

Story Behind the Psalm (Unit-level Semantics)

The Story Behind triangle tells the "story" (reading from left to right, beginning at the bottom left corner) of what might have prompted the psalmist to write this psalm. The events and ideas on the triangle are taken from the Propositions and Assumptions table below. Propositional content is the part of the meaning of a clause or sentence that is constant, despite changes in such things as voice, illocutionary force, tense/aspect/mode, person/gender/number, etc. It refers to “the kind of situation or event described by the underlying proposition.” Once we have identified the propositional content, we ask, “what would the world have to be like for this [proposition] to be true?” That is, what does this proposition presuppose about the world? What does it entail? What might be implied? In what kind of situation does this make sense? In other words, what assumptions are bound up with this proposition? We distinguish three kinds of assumptions:

  • Common-ground assumptions
  • Local-ground assumptions
  • Playground assumptions

See the Legend accompanying the chart for more details on the types of assumptions.

Understanding the assumptions involved will help translators understand the implicit information present in the text, so that they can decide which of these to make explicit in the translation or biblical helps for their audience to understand the text's larger meaning.

Discourse

Participant Analysis

This layer examines each participant in the psalm, whether they have speaking roles in the psalm, or are just referenced in the poem. Often, the relationships and interactions among participants sheds much light on the understanding and translation of a psalm. The summary visuals give a view of the participants in the psalm as a whole, while the tables list the participant information for each clause.

Psalm 118 - Thanksgiving Ceremony.jpg

Macrosyntax

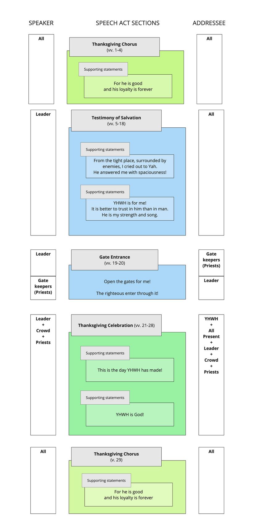
Speech Act Analysis

Emotional Analysis

Repeated Roots

Poetics

Poetic Structure & Features

Verse-by-Verse Notes

View all of Psalm 118 Verse-by-Verse Notes, or click on an individual verse below.