Psalm 67 Story Behind
About the Story Behind Layer
The Story Behind the Psalm shows how each part of the psalm fits together into a single coherent whole. Whereas most semantic analysis focuses on discrete parts of a text such as the meaning of a word or phrase, Story Behind the Psalm considers the meaning of larger units of discourse, including the entire psalm.
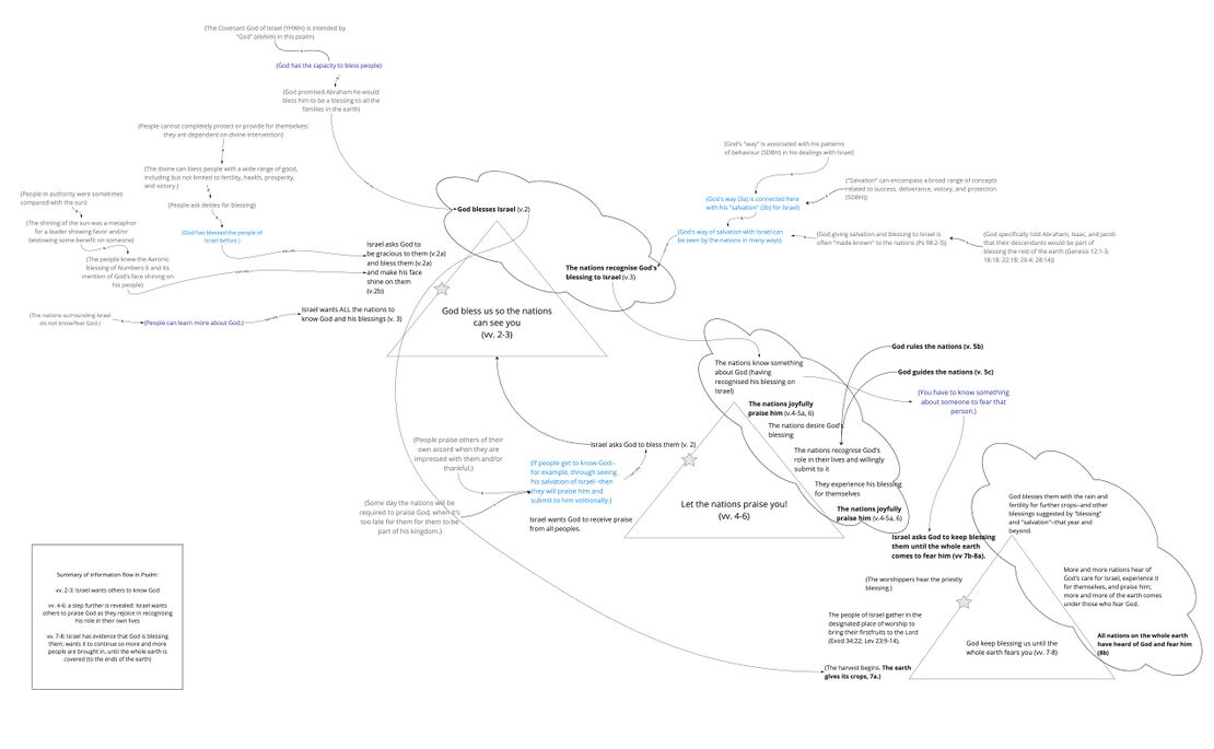
The goal of this layer is to reconstruct and visualise a mental representation of the text as the earliest hearers/readers might have conceptualised it. We start by identifying the propositional content of each clause in the psalm, and then we identify relevant assumptions implied by each of the propositions. During this process, we also identify and analyse metaphorical language (“imagery”). Finally, we try to see how all of the propositions and assumptions fit together to form a coherent mental representation. The main tool we use for structuring the propositions and assumptions is a story triangle, which visualises the rise and fall of tension within a semantic unit. Although story triangles are traditionally used to analyse stories in the literary sense of the word, we use them at this layer to analyse “stories” in the cognitive sense of the word—i.e., a story as a sequence of propositions and assumptions that has tension.
Summary Triangle
The story triangle below summarises the story of the whole psalm. We use the same colour scheme as in Participant Analysis. The star icon along the edge of the story-triangle indicates the point of the story in which the psalm itself (as a speech event) takes place. We also include a theme at the bottom of the story. The theme is the main message conveyed by the story-behind.
| Story Triangles legend | |
|---|---|
| Propositional content (verse number) | Propositional content, the base meaning of the clause, is indicated by bold black text. The verse number immediately follows the correlating proposition in black text inside parentheses. |
| Common-ground assumption | Common-ground assumptions[1] are indicated by gray text. |
| Local-ground assumption | Local-ground assumptions[2] are indicated by dark blue text. |
| Playground assumption | Playground assumptions[3] are indicated by light blue text. |
| The point of the story at which the psalm takes place (as a speech event) is indicated by a gray star. | |
| If applicable, the point of the story at which the psalm BEGINS to take place (as a speech event) is indicated with a light gray star. A gray arrow will travel from this star to the point at which the psalm ends, indicated by the darker gray star. | |
| A story that repeats is indicated by a circular arrow. This indicates a sequence of either habitual or iterative events. | |
| A story or event that does not happen or the psalmist does not wish to happen is indicated with a red X over the story triangle. | |
| Connections between propositions and/or assumptions are indicated by black arrows with small text indicating how the ideas are connected. | |
| Note: In the Summary triangle, highlight color scheme follows the colors of participant analysis. | |
Background ideas
Following are the common-ground assumptionsCommon-ground assumptions include information shared by the speaker and hearers. In our analysis, we mainly use this category for Biblical/Ancient Near Eastern background. which are the most helpful for making sense of the psalm.
- People everywhere experience that they cannot completely protect or provide for themselves (including making rain fall or crops grow); they are ultimately dependent on divine intervention.
- God promised Abraham that he would bless him and bless the families of the earth through him (Genesis 12:1-3); Abraham's descendants became the nation of Israel. Blessings covered many aspects of life (Deuteronomy 28), including the production of crops, which would provide food for people and their animals.
- Israel was commanded to bring their firstfruits of harvest to YHWH (Leviticus 23:9-14; Exodus 34:22). There they would encounter both the priests of YHWH, who would give his blessing (Numbers 6:22-27), and music (1 Chronicles 16 and 25).
- Israel was surrounded by nations that did not know YHWH, but they knew that others would be drawn to him when they heard about his care for Israel (e.g., Joshua 4:24; 1 Kings 8:41-43; 1 Kings 10; Psalm 102:16).
Expanded Paraphrase
The expanded paraphrase seeks to capture the implicit information within the text and make it explicit for readers today. It is based on the CBC translation and uses italic text to provide the most salient background information, presuppositions, entailments, and inferences.
| Expanded paraphrase legend | |
|---|---|
| Close but Clear (CBC) translation | The CBC, our close but clear translation of the Hebrew, is represented in bold text. |
| Assumptions | Assumptions which provide background information, presuppositions, entailments, and inferences are represented in italics. |
| Text (Hebrew) | Verse | Expanded Paraphrase |
|---|---|---|
| לַמְנַצֵּ֥ח בִּנְגִינֹ֗ת מִזְמ֥וֹר שִֽׁיר׃ | 1 | For the director. With stringed instruments. A psalm, a song. We are gathered together at the designated place of worship with our firstfruits, worshiping YHWH, as he commanded in Leviticus 23:9-14. |
| אֱלֹהִ֗ים יְחָנֵּ֥נוּ וִֽיבָרְכֵ֑נוּ יָ֤אֵ֥ר פָּנָ֖יו אִתָּ֣נוּ סֶֽלָה׃ | 2 | Knowing that humans are dependent on divine intervention for a whole range of blessings, including but not limited to fertility, health, prosperity, and victory, and knowing that God has the capacity to bless people, and knowing that God has blessed us as the nation of Israel in the past, in the spirit of the priestly blessing given to Aaron in Numbers 6. May God that is, YHWH, our covenant-keeping God be gracious to us and bless us. May he shine his face toward us as someone in authority over us, giving us his continued presence and favour-- Selah |
| בְּכָל־גּ֝וֹיִ֗ם יְשׁוּעָתֶֽךָ׃ | 3 | -- in order to understand your way your patterns of behavior on earth since the nations around Israel do not yet know God and people can learn more about God, your salvation success, deliverance, victory, and protection among all nations as they see how you behave with us. |
| יוֹד֖וּךָ עַמִּ֥ים ׀ אֱלֹהִ֑ים י֝וֹד֗וּךָ עַמִּ֥ים כֻּלָּֽם׃ | 4 | Having recognised your blessing to Israel and since people praise others when they are impressed with and/or thankful for them, Let the peoples praise you, God. But not just some of them; we want the whole world to know you and give you praise. Let the peoples praise you, all of them. |
| יִֽשְׂמְח֥וּ וִֽירַנְּנ֗וּ לְאֻ֫מִּ֥ים כִּֽי־תִשְׁפֹּ֣ט עַמִּ֣ים מִישׁ֑וֹר וּלְאֻמִּ֓ים ׀ בָּאָ֖רֶץ תַּנְחֵ֣ם סֶֽלָה׃ | 5 | Let the nations shout joyfully because they see and/or experience for themselves that just as you, our king, judge us fairly and lead us, so you as the king with dominion over the whole world judge the peoples fairly, and the nations you guide on the earth. Selah. |
| י֝וֹד֗וּךָ עַמִּ֥ים כֻּלָּֽם׃ | 6 | When the nations submit willingly to you and experience your blessing on them as well as on Israel, they will be doubly inclined to praise you Let the peoples praise you, God. Let the peoples praise you, all of them. |
| אֶ֭רֶץ נָתְנָ֣ה יְבוּלָ֑הּ יְ֝בָרְכֵ֗נוּ אֱלֹהִ֥ים אֱלֹהֵֽינוּ׃ | 7 | The earth has yielded its produce. We are standing here with our firstfruits, which provide evidence of God's answer to our prayer for blessing, since he gave the fertility and rain needed for crops. The firstfruits are a picture of more to come. Now, in order for this cycle to continue so more people can get to know God, May God, our God, bless us. |
| וְיִֽירְא֥וּ אֹ֝ת֗וֹ כָּל־אַפְסֵי־אָֽרֶץ׃ | 8 | May God bless us so that more and more nations covering more and more of the earth will come to know him, until finally all the ends of the earth will know him and, having come to know who he is will fear revere him. |
Assumptions Table
There are currently no Imagery Tables available for this psalm.
Bibliography
Footnotes
- ↑ Common-ground assumptions include information shared by the speaker and hearers. In our analysis, we mainly use this category for Biblical/ANE background - beliefs and practices that were widespread at this time and place. This is the background information necessary for understanding propositions that do not readily make sense to those who are so far removed from the culture in which the proposition was originally expressed.
- ↑ Local-ground assumptions are those propositions which are necessarily true if the text is true. They include both presuppositions and entailments. Presuppositions are those implicit propositions which are assumed to be true by an explicit proposition. Entailments are those propositions which are necessarily true if a proposition is true.
- ↑ Whereas local-ground assumptions are inferences which are necessarily true if the text is true, play-ground assumptions are those inferences which might be true if the text is true.

