Psalm 45 Story Behind
About the Story Behind Layer
The Story Behind the Psalm shows how each part of the psalm fits together into a single coherent whole. Whereas most semantic analysis focuses on discrete parts of a text such as the meaning of a word or phrase, Story Behind the Psalm considers the meaning of larger units of discourse, including the entire psalm.
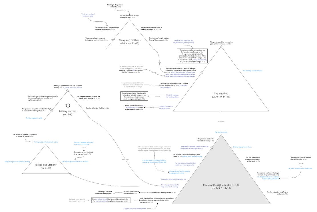
The goal of this layer is to reconstruct and visualize a mental representation of the text as the earliest hearers/readers might have conceptualized it. We start by identifying the propositional content of each clause in the psalm, and then we identify relevant assumptions implied by each of the propositions. During this process, we also identify and analyze metaphorical language (“imagery”). Finally, we try to see how all of the propositions and assumptions fit together to form a coherent mental representation. The main tool we use for structuring the propositions and assumptions is a story triangle, which visualizes the rise and fall of tension within a semantic unit. Although story triangles are traditionally used to analyze stories in the literary sense of the word, we use them at this layer to analyze “stories” in the cognitive sense of the word—i.e., a story as a sequence of propositions and assumptions that has tension.
Summary Triangle
The story triangle below summarises the story of the whole psalm. We use the same colour scheme as in Participant Analysis. The star icon along the edge of the story-triangle indicates the point of the story in which the psalm itself (as a speech event) takes place. We also include a theme at the bottom of the story. The theme is the main message conveyed by the story-behind.
| Story Triangles legend | |
|---|---|
| Propositional content (verse number) | Propositional content, the base meaning of the clause, is indicated by bold black text. The verse number immediately follows the correlating proposition in black text inside parentheses. |
| Common-ground assumption | Common-ground assumptions[1] are indicated by gray text. |
| Local-ground assumption | Local-ground assumptions[2] are indicated by dark blue text. |
| Playground assumption | Playground assumptions[3] are indicated by light blue text. |
| The point of the story at which the psalm takes place (as a speech event) is indicated by a gray star. | |
| If applicable, the point of the story at which the psalm BEGINS to take place (as a speech event) is indicated with a light gray star. A gray arrow will travel from this star to the point at which the psalm ends, indicated by the darker gray star. | |
| A story that repeats is indicated by a circular arrow. This indicates a sequence of either habitual or iterative events. | |
| A story or event that does not happen or the psalmist does not wish to happen is indicated with a red X over the story triangle. | |
| Connections between propositions and/or assumptions are indicated by black arrows with small text indicating how the ideas are connected. | |
| Note: In the Summary triangle, highlight color scheme follows the colors of participant analysis. | |
Background ideas
Following are the common-ground assumptionsCommon-ground assumptions include information shared by the speaker and hearers. In our analysis, we mainly use this category for Biblical/Ancient Near Eastern background. which are the most helpful for making sense of the psalm.
- Songs in praise of the king (rather than the deity) are common in the ANE, though rare in the biblical psalms. One example is the Egyptian marriage stele of Rameses II, which presents the marriage as as part of a political alliance following a military victory.
- Lips of kindness are associated with wisdom and virtue (Prov 22:1, 11; Ecc 10:12); the ideal ANE king spoke with wisdom.
- The ideal ANE king was a warrior.
- Ancient royal marriages were often political arrangements between one nation and another. The marriage described in this psalm may have been arranged as part of a political alliance between Isreal/Judah and a neighbouring state (such as Tyre). The NET Bible translates Heb. "your people" (v. 11) as "your homeland" to reflect this situation.
Background situation
The background situation is the series of events leading up to the time in which the psalm is spoken. These are taken from the story triangle – whatever lies to the left of the star icon. File:Ps 45 - Background events.jpg
Expanded Paraphrase
The expanded paraphrase seeks to capture the implicit information within the text and make it explicit for readers today. It is based on the CBC translation and uses italic text to provide the most salient background information, presuppositions, entailments, and inferences.
| Expanded paraphrase legend | |
|---|---|
| Close but Clear (CBC) translation | The CBC, our close but clear translation of the Hebrew, is represented in bold text. |
| Assumptions | Assumptions which provide background information, presuppositions, entailments, and inferences are represented in italics. |
| Text (Hebrew) | Verse | Expanded Paraphrase |
|---|---|---|
| לַמְנַצֵּ֣חַ עַל־שֹׁ֭שַׁנִּים לִבְנֵי־קֹ֑רַח מַ֝שְׂכִּ֗יל שִׁ֣יר יְדִידֹֽת׃ | 1 | For the director. According to the tune “Lilies.” By the sons of Korah, who serve in the temple as singers and gatekeepers. A maskil for giving wisdom. Also an ode in praise to the king on the occasion of his wedding. |
| רָ֘חַ֤שׁ לִבִּ֨י׀ דָּ֘בָ֤ר ט֗וֹב אֹמֵ֣ר אָ֭נִי מַעֲשַׂ֣י לְמֶ֑לֶךְ לְ֝שׁוֹנִ֗י עֵ֤ט׀ סוֹפֵ֬ר מָהִֽיר׃ | 2 | My heart has been stirred with strong, positive emotion by a good theme about the king, and this good theme has prompted me to action, to speak about him; I, a court poet am about to recite my verses which I have composed to a king for his wedding. My tongue, my tool for producing excellent work, is like a pen of a skillful scribe, so just as a scribe's pen produces beautiful written words for the elite, I will produce beautiful spoken words for the king, who deserves only the best poetry that can be written. |
| *יְפֵיפִיתָ* מִבְּנֵ֬י אָדָ֗ם ה֣וּצַק חֵ֭ן בְּשְׂפְתוֹתֶ֑יךָ עַל־כֵּ֤ן בֵּֽרַכְךָ֖ אֱלֹהִ֣ים לְעוֹלָֽם׃ | 3 | You, king, are the most attractive of all people; in accordance with the royal ideal of wisdom, kindness has been poured out by your speech, which allows all people under your leadership to thrive. Therefore, based on these ideals of royal perfection that you embody, I conclude that God has blessed you forever. |
| חֲגֽוֹר־חַרְבְּךָ֣ עַל־יָרֵ֣ךְ גִּבּ֑וֹר ה֝וֹדְךָ֗ וַהֲדָרֶֽךָ׃ | 4 | In accordance with the royal ideal of military power, I encourage you to go out and expand your kingdom through conquest. Strap your sword upon [your] thigh to prepare for action, great one, in your splendor and your majesty. |
| וַהֲדָ֬רְךָ֨׀ צְלַ֬ח רְכַ֗ב עַֽל־דְּבַר־אֱ֭מֶת וְעַנְוָה־צֶ֑דֶק וְתוֹרְךָ֖ נוֹרָא֣וֹת יְמִינֶֽךָ׃ | 5 | And in your majesty, victoriously ride for the cause of the things you love: truth and humility [and] righteousness, and let your strong right hand, which represents your unsurpassed military strength, show you awesome deeds of warfare. |
| חִצֶּ֗יךָ שְׁנ֫וּנִ֥ים עַ֭מִּים תַּחְתֶּ֣יךָ יִפְּל֑וּ בְּ֝לֵ֗ב אוֹיְבֵ֥י הַמֶּֽלֶךְ׃ | 6 | Your arrows, prepared to fire at the enemy, are sharp —peoples will fall under you—in the heart of the enemies of the king. You will emerge as the victor. |
| כִּסְאֲךָ֣ אֱ֭לֹהִים עוֹלָ֣ם וָעֶ֑ד שֵׁ֥בֶט מִ֝ישֹׁ֗ר שֵׁ֣בֶט מַלְכוּתֶֽךָ׃ | 7 | Your throne and thus your reign, O king, who shares divine attributes, so I will address as God, is forever and ever; the scepter of your kingdom is a scepter of justice, which means that your rule is just. |
| אָהַ֣בְתָּ צֶּדֶק֮ וַתִּשְׂנָ֫א רֶ֥שַׁע עַל־כֵּ֤ן׀ מְשָׁחֲךָ֡ אֱלֹהִ֣ים אֱ֭לֹהֶיךָ שֶׁ֥מֶן שָׂשׂ֗וֹן מֵֽחֲבֵרֶֽיךָ׃ | 8 | You love righteousness and you hate wickedness, and you always have, showing yourself to be a man according to God's heart (1 Sam 13:14). Therefore, God, your God, has anointed you with oil that results in rejoicing, to the exclusion of your peers, because you are remarkably and uniquely anointed as the king. |
| מֹר־וַאֲהָל֣וֹת קְ֭צִיעוֹת כָּל־בִּגְדֹתֶ֑יךָ מִֽן־הֵ֥יכְלֵי שֵׁ֝֗ן מִנִּ֥י שִׂמְּחֽוּךָ׃ | 9 | Here on the day of your wedding, your beauty and justice are accompanied by your splendor, since all your wedding clothes are as delightful and luxurious as international spices of myrrh and aloes [and] cassia, richly perfumed like King Solomon in preparation for his royal wedding. From luxurious ivory palaces, which you have also had imported due to your international renown, stringed instruments have made you glad as you prepare for your wedding ceremony. |
| בְּנ֣וֹת מְ֭לָכִים בְּיִקְּרוֹתֶ֑יךָ נִצְּבָ֥ה שֵׁגַ֥ל לִֽ֝ימִינְךָ֗ בְּכֶ֣תֶם אוֹפִֽיר׃ | 10 | Daughters of kings, who have sought alliances with you, are among your treasures, which you delight in; the queen mother has taken a stand in the place of honor at your right hand adorned in the particularly pure and fine gold of Ophir. |
| שִׁמְעִי־בַ֣ת וּ֭רְאִי וְהַטִּ֣י אָזְנֵ֑ךְ וְשִׁכְחִ֥י עַ֝מֵּ֗ךְ וּבֵ֥ית אָבִֽיךְ׃ | 11 | She has given the following counsel and exhortation to the new bride: "Listen, daughter, and look and incline your ear to this advice, and forget your past loyalty to your people who are not part of your new husband's family and your father's household, in loyalty to your new people, husband, and his family, |
| וְיִתְאָ֣ו הַמֶּ֣לֶךְ יָפְיֵ֑ךְ כִּי־ה֥וּא אֲ֝דֹנַ֗יִךְ | 12 | and act in such a way so as to let the king desire your beauty as especially treasured by him, because he is your new husband, |
| *וְהִשְׁתַּֽחֲווּ*־לֽוֹ׃ *בַֽת־צֹ֨ר׀* בְּ֭מִנְחָה פָּנַ֥יִךְ יְחַלּ֗וּ עֲשִׁ֣ירֵי עָֽם׃ | 13 | and the people of your wealthy home city, Tyre, will bow down to him with a gift in loyalty and homage; as a result of your marriage, the richest of people will seek your favor, too—so special are you to the king whom they serve as a vassal state." |
| כָּל־כְּבוּדָּ֣ה בַת־מֶ֣לֶךְ פְּנִ֑ימָה מִֽמִּשְׁבְּצ֖וֹת זָהָ֣ב לְבוּשָֽׁהּ׃ | 14 | The princess is in her chamber with all kinds of valuable goods including the fine jewelry that was part of the dowry sent by her royal father; her clothing [is made] from gold settings. |
| לִרְקָמוֹת֮ תּוּבַ֪ל לַ֫מֶּ֥לֶךְ בְּתוּל֣וֹת אַ֭חֲרֶיהָ רֵעוֹתֶ֑יהָ מ֖וּבָא֣וֹת לָֽךְ׃ | 15 | In embroidered cloth, clothing worn by virgins, she will be led to the king, with young women after her, her companions, being brought to you as part of the royal wedding procession. |
| תּ֭וּבַלְנָה בִּשְׂמָחֹ֣ת וָגִ֑יל תְּ֝בֹאֶ֗ינָה בְּהֵ֣יכַל מֶֽלֶךְ׃ | 16 | They will be led with joy and gladness, since they are delighted for their mistress, the bride, and she could not be happier about marrying you, the king; they will go into the royal palace, where a glorious future awaits you both. |
| תַּ֣חַת אֲ֭בֹתֶיךָ יִהְי֣וּ בָנֶ֑יךָ תְּשִׁיתֵ֥מוֹ לְ֝שָׂרִ֗ים בְּכָל־הָאָֽרֶץ׃ | 17 | In succession to your ancestors will be your sons who are born as a result of this marriage, co-reigning with you and after you; you will appoint them as governors, expanding your dominion and reign, over all the earth. |
| אַזְכִּ֣ירָה שִׁ֭מְךָ בְּכָל־דֹּ֣ר וָדֹ֑ר עַל־כֵּ֥ן עַמִּ֥ים יְ֝הוֹדֻ֗ךָ לְעֹלָ֥ם וָעֶֽד׃ | 18 | I shall profess your name in all generations, by means of the handing down and recitation of this poem, so people will remember your justice and majesty, making your honor and reputation endure into perpetuity. Therefore peoples all over the world will praise you forever and ever. |
| all your clothes are myrrh and aloes [and] cassia (v. 9) | ||
| myrrh, aloes and cassia | the king's clothes | |
|---|---|---|
| Object | aromatics, woods / spices | clothing
|
| Nature | produce their own aroma | reflect a certain aroma that has been applied to them
|
| Recipient / experiencer | king or priest | king |
| Blend | The king's clothes are as pleasant to smell and behold as precious aromatics | |
| Implicatures |
| |
| Prominence | HIGH
The metaphor is direct (without the employment of simile) and explicit, tying together both the king's general attractiveness (cf. v. 3) and his preparation for the wedding. The threefold list also contributes to the prominence of the imagery. | |
| the scepter of your kingdom is a scepter of justice (v. 7b) | ||
| scepter / staff (שֵׁבֶט) | rule | |
|---|---|---|
| Function | to guide and discipline | to guide and discipline
|
| Possessor | shepherd | king
|
| Recipient / experiencer | sheep | king's subjects |
| Blend | The king's rule is just | |
| Implicatures |
| |
| Prominence | MEDIUM
Drawn from the domain of shepherding, the scepter/staff became an image used elsewhere for the nature of a king's rule (see, e.g., Ps 2:9). The most communicatively significant part of this clause is the description "justice" (cf. v. 8) rather than the image used. | |
| Your throne, God, is forever and ever (v. 7a) | ||
| throne | reign | |
|---|---|---|
| Nature | place of seating to rule | ruling
|
| Function | to indicate one's rule | to carry out one's rule
|
| Exclusivity | there is only one | only one person rules the kingdom
|
| Position | the throne is an elevated seating place | the king's position is elevated above any others in his kingdom |
| Blend | The king's reign is eternal | |
| Implicatures |
| |
| Prominence | MEDIUM
Embedded in this verbless clause is a vocative identifying the king as "God," which provides very high prominence. Further, the predication that the throne ➞ reign endures forever is not something asserted of any other king. Thus, "the throne," which "represent[s] someone's position as monarch" (SDBH) is comparable to God's dwelling place from which he reigns. At the same time, a throne simply symbolizes the power of the person who sits on that throne. | |
| My tongue is a pen of a skillful scribe (v. 2) | ||
| pen of a skillful scribe | psalmist's tongue | |
|---|---|---|
| Instrument | pen | tongue
|
| Possessor | skillful scribe | psalmist (a court poet)
|
| Social obligation | written language | spoken language
|
| Permanence | language recorded for future progeny | the poet's words will celebrate the king's name throughout all generations (v. 18a) |
| Blend | The psalmist's tongue is a pen of a skillful scribe | |
| Implicatures |
| |
| Prominence | MEDIUM
Although the metaphor is direct (without the employment of simile—though see the expanded paraphrase) and explicit, it is found in the psalm's introduction and is not part of the body of the psalm per se. | |
Bibliography
- Atkinson, Ian. 2025. "Parentheticals in Biblical Hebrew Prophetic and Poetic Literature." Vetus Testamentum.
- Bekins, Peter. Forthcoming (2026). "The definite article," in Geoffrey Khan et al. (eds.) The Cambridge Grammar of Biblical Hebrew. Cambridge: Open Book Publishers & University of Cambridge.
- Blankesteijn, D. 2021. "Singing for a King: The Message of Psalm 45," in Journal of Hebrew Scriptures 21.5: 1-15.
- Böhler, Dieter. 2021. Psalmen 1-50. Freiburg, Basel, Wien: Herder Verlag.
- Briggs, Charles A., and Emilie Briggs. 1906. A Critical and Exegetical Commentary on the Book of Psalms. Vol. 1. ICC. Edinburgh: T & T Clark.
- Bryce, Trevor. 2003. Letters of the Great Kings of the Ancient near East: The Royal Correspondence of the Late Bronze Age. London: Routledge.
- Bryce, Trevor. 2005. Kingdom of the Hittites. Oxford: Oxford University Press.
- Craigie, Peter C. 2004. Psalms 1–50. Nashville, TN: Nelson.
- Dahood, Mitchell. 1966. Psalms I: 1–50. Garden City, N.Y., Doubleday.
- Fassberg, Steven E. 2019. An Introduction to the Syntax of Biblical Hebrew (Hebrew; מבוא לתחביר לשון המקרא). Jerusalem: Bialik Institute.
- Fink, Sebastian. 2020. "Invisible Mesopotamian Royal Women?" Pages 137–148 in Elizabeth D. Carney, and Sabine Müller (eds.) The Routledge Companion to Women and Monarchy in the Ancient Mediterranean World. London: Routledge.
- Gaster, Theodor, H. 1955. "Psalm 45," JBL 74.4: 239–251.
- Gerstenberger, Erhard. 1988. Psalms Part 1: With an Introduction to Cultic Poetry. Grand Rapids, MI: William B. Eerdmans.
- Goldingay, John. 2006. Psalms 42–89. Grand Rapids, MI: Baker Academic.
- Ḥakham, Amos. 1979. The Book of Psalms: Books 1-2 (Hebrew; ספר תהלים: ספרים א–ב). Jerusalem: Mossad Harav Kook.
- Ibn Ezra. Ibn Ezra on Psalms.
- Khan, Geoffrey. Forthcoming (2026). "Qoṭel," in Geoffrey Khan et al. (eds.) The Cambridge Grammar of Biblical Hebrew. Cambridge: Open Book Publishers & University of Cambridge.
- Lambert, Mayer. 1898. "L'article dans the poésie hébraïque," Revue des études juives 37.74: 203–209.
- Lyons, Christopher. 1999. Definiteness. Cambridge: Cambridge University Press.
- Mena, Andrea K. 2012. “The Semantic Potential of עַל in Genesis, Psalms, and Chronicles.” MA Thesis, Stellenbosch University.
- Mowinckel, Sigmund. 1962. The Psalms in Israel's Worship, volume I. Translated by D. R. Ap-Thomas. Grand Rapids, MI: William B. Eerdmans.
- Noonan, Benjamin. 2019. Non-Semitic Loanwords in the Hebrew Bible: A Lexicon of Language Contact. University Park, PA: Eisenbrauns.
- Sabbahy, Lisa. 2020. "The King's Mother in the Old and Middle Kingdoms." Pages 11–21 in Elizabeth D. Carney, and Sabine Müller (eds.) The Routledge Companion to Women and Monarchy in the Ancient Mediterranean World. London: Routledge.
- Scheumann, Jesse. 2020. “A Syntactic Analysis of Phrasal Coordination in Biblical Hebrew.” PhD dissertation, University of the Free State.
- Schroeder, Christoph. 1996. "A love song": Psalm 45 in the Light of Ancient Near Eastern Marriage Texts," CBQ 58.3: 417–432.
- Staszak, Martin. 2024. The Preposition Min. Beiträge zur Wissenschaft vom Alten und Neuen Testament (BWANT) 246. Stuttgart: Kohlhammer.
- Walton, John. 2009. Zondervan Illustrated Bible Backgrounds Commentary: The Minor Prophets, Job, Psalms, Proverbs, Ecclesiastes, Song of Songs. Grand Rapids, MI: Zondervan.
- Weisman, Zeev. 1996. "(Chapter 45)" (Hebrew; פרק מה). Pages 197–202 in Psalms: Volume 1. Olam HaTaNaKh (Hebrew; תהלים א׳ עולם התנ׳׳ך). Tel Aviv: דודזון–עתי.
Footnotes
- ↑ Common-ground assumptions include information shared by the speaker and hearers. In our analysis, we mainly use this category for Biblical/ANE background - beliefs and practices that were widespread at this time and place. This is the background information necessary for understanding propositions that do not readily make sense to those who are so far removed from the culture in which the proposition was originally expressed.
- ↑ Local-ground assumptions are those propositions which are necessarily true if the text is true. They include both presuppositions and entailments. Presuppositions are those implicit propositions which are assumed to be true by an explicit proposition. Entailments are those propositions which are necessarily true if a proposition is true.
- ↑ Whereas local-ground assumptions are inferences which are necessarily true if the text is true, play-ground assumptions are those inferences which might be true if the text is true.
