Psalm 44 Story Behind
About the Story Behind Layer
The Story Behind the Psalm shows how each part of the psalm fits together into a single coherent whole. Whereas most semantic analysis focuses on discrete parts of a text such as the meaning of a word or phrase, Story Behind the Psalm considers the meaning of larger units of discourse, including the entire psalm.
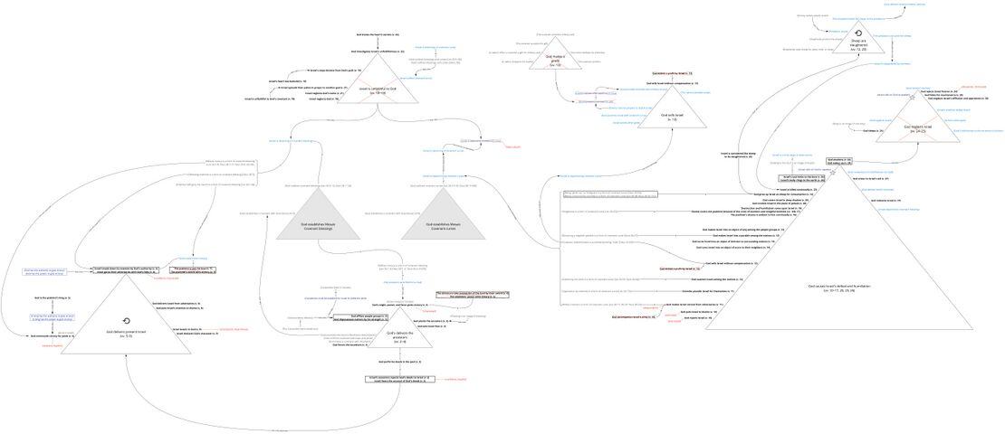
The goal of this layer is to reconstruct and visualise a mental representation of the text as the earliest hearers/readers might have conceptualised it. We start by identifying the propositional content of each clause in the psalm, and then we identify relevant assumptions implied by each of the propositions. During this process, we also identify and analyse metaphorical language (“imagery”). Finally, we try to see how all of the propositions and assumptions fit together to form a coherent mental representation. The main tool we use for structuring the propositions and assumptions is a story triangle, which visualises the rise and fall of tension within a semantic unit. Although story triangles are traditionally used to analyse stories in the literary sense of the word, we use them at this layer to analyse “stories” in the cognitive sense of the word—i.e., a story as a sequence of propositions and assumptions that has tension.
Summary Triangle
The story triangle below summarises the story of the whole psalm. We use the same colour scheme as in Participant Analysis. The star icon along the edge of the story-triangle indicates the point of the story in which the psalm itself (as a speech event) takes place. We also include a theme at the bottom of the story. The theme is the main message conveyed by the story-behind.
| Story Triangles legend | |
|---|---|
| Propositional content (verse number) | Propositional content, the base meaning of the clause, is indicated by bold black text. The verse number immediately follows the correlating proposition in black text inside parentheses. |
| Common-ground assumption | Common-ground assumptions[1] are indicated by gray text. |
| Local-ground assumption | Local-ground assumptions[2] are indicated by dark blue text. |
| Playground assumption | Playground assumptions[3] are indicated by light blue text. |
| The point of the story at which the psalm takes place (as a speech event) is indicated by a gray star. | |
| If applicable, the point of the story at which the psalm BEGINS to take place (as a speech event) is indicated with a light gray star. A gray arrow will travel from this star to the point at which the psalm ends, indicated by the darker gray star. | |
| A story that repeats is indicated by a circular arrow. This indicates a sequence of either habitual or iterative events. | |
| A story or event that does not happen or the psalmist does not wish to happen is indicated with a red X over the story triangle. | |
| Connections between propositions and/or assumptions are indicated by black arrows with small text indicating how the ideas are connected. | |
| Note: In the Summary triangle, highlight color scheme follows the colors of participant analysis. | |
Background ideas
Following are the common-ground assumptionsCommon-ground assumptions include information shared by the speaker and hearers. In our analysis, we mainly use this category for Biblical/Ancient Near Eastern background. which are the most helpful for making sense of the psalm.
- God establishes his covenant with Israel's ancestors. The Mosaic Covenant includes an extensive list of blessings for covenant faithfulness and curses for covenant unfaithfulness (Lev 26:3–45; Deut 28).
- Defeat and humiliation are characteristic of covenant curse, while victory and prosperity are characteristic of covenant blessing.
- ANE kings could pay foreign powers (with silver and gold) to come to their military aid (2 Kgs 16:7–9; 2 Chr 16:1–6).
- Sacrifices were often offered to God prior to battle, in order to seek his military favor (1 Sam 7:8–11; 13:8–12).
Background situation
The background situation is the series of events leading up to the time in which the psalm is spoken. These are taken from the story triangle – whatever lies to the left of the star icon.
Expanded Paraphrase
The expanded paraphrase seeks to capture the implicit information within the text and make it explicit for readers today. It is based on the CBC translation and uses italic text to provide the most salient background information, presuppositions, entailments, and inferences.
| Expanded paraphrase legend | |
|---|---|
| Close but Clear (CBC) translation | The CBC, our close but clear translation of the Hebrew, is represented in bold text. |
| Assumptions | Assumptions which provide background information, presuppositions, entailments, and inferences are represented in italics. |
| Text (Hebrew) | Verse | Expanded Paraphrase |
|---|---|---|
| לַמְנַצֵּ֬חַ לִבְנֵי־קֹ֬רַח מַשְׂכִּֽיל׃ | 1 | For the musical director. Written by the Korahites, a family of leaders of the Jerusalem temple . A maskil. |
| אֱלֹהִ֤ים ׀ בְּאָזְנֵ֬ינוּ שָׁמַ֗עְנוּ אֲבוֹתֵ֥ינוּ סִפְּרוּ־לָ֑נוּ בִּ֣ימֵי קֶֽדֶם׃ | 2 | God, we have heard and heeded[it] — that is, the recounting of past history — with our ears, even if we did not witness it firsthand — Our ancestors from the Conquest generations have recounted to us, by passing down history to subsequent generations , the deeds which you did in their times, in times long ago; and those deeds now serve as a comparison for our present situation . |
| תָּרַ֥ע לְ֝אֻמִּ֗ים וַֽתְּשַׁלְּחֵֽם׃ | 3 | You, God, by your strength — and not our ancestors' strength — dispossessed idolatrous nations from the land of Canaan, in order to make room for the ancestors, to whom you promised the land of Canaan. Therefore you are equally capable of defeating Israel's present enemies. And then you, like a farmer, planted them — that is, the ancestors—in the land of Canaan, as you promised to the patriarchs. Therefore you can establish present-day Israel in the Promised Land . You would often afflict, by means of military defeat , the idolatrous, non-Israelite people groups, as a form of judgment. Therefore you are equally capable of afflicting Israel's present enemies. And then you would set them — that is, the ancestors — free from the oppression of their enemies. Therefore you are equally capable of setting Israel free from their present oppressors . |
| כִּ֤י לֹ֣א בְחַרְבָּ֡ם יָ֥רְשׁוּ אָ֗רֶץ וּזְרוֹעָם֮ לֹא־הוֹשִׁ֪יעָ֫ה לָּ֥מוֹ כִּֽי־יְמִֽינְךָ֣ וּ֭זְרוֹעֲךָ וְא֥וֹר פָּנֶ֗יךָ כִּ֣י רְצִיתָֽם׃ | 4 | For they — that is, the ancestors — did not take possession of the land of Canaan by means of military might, represented by their sword; nor did their physical power give victory for them over the nations . But rather, your —that is, God's— right hand which is an image of strength , and your power, and the light of your countenance which is an image of favor[gave the victory]; For the reason you delivered victory for the ancestors was that you were pleased with them, by establishing a covenant relationship with them. |
| *אַתָּה־הוּא מַלְכִּי *אֱלֹהָי מְצַוֶּה* יְשׁוּעוֹת יַעֲקֹב* | 5 | You, God, are my —that is, the psalmist's— king, my God; and so, by virtue of corporate solidarity, you are also Israel’s king and God, and we submit to your authority. When we win, you are the one who is commanding victory for Jacob, or Israel, over their enemies! |
| בְּ֭ךָ צָרֵ֣ינוּ נְנַגֵּ֑חַ בְּ֝שִׁמְךָ֗ נָב֥וּס קָמֵֽינוּ׃ | 6 | With you, God, when you accompany us into battle , we can gore, with ox-like military strength, our adversaries; Under your kingly authority, when you command victory, we can destructively tread down our enemies. |
| כִּ֤י לֹ֣א בְקַשְׁתִּ֣י אֶבְטָ֑ח וְ֝חַרְבִּ֗י לֹ֣א תוֹשִׁיעֵֽנִי׃ | 7 | Indeed, I — and, by virtue of corporate solidarity, Israel — cannot trust in military strength, as represented by my bow, to deliver victory, because military strength is not as trustworthy as God ; nor can my military strength, as represented by the sword, give me victory over enemies, because military strength is not as trustworthy as God. |
| כִּ֣י ה֭וֹשַׁעְתָּנוּ מִצָּרֵ֑ינוּ וּמְשַׂנְאֵ֥ינוּ הֱבִישֽׁוֹתָ׃ | 8 | But rather, instead of our military strength , you, God, delivered us —that is, Israel— from our foreign adversaries; And you put our enemies to shame by the public humiliation of military defeat. |
| בֵּֽ֭אלֹהִים הִלַּלְ֣נוּ כָל־הַיּ֑וֹם וְשִׁמְךָ֓ ׀ לְעוֹלָ֖ם נוֹדֶ֣ה סֶֽלָה׃ | 9 | We —that is, Israel— have been boasting in God as a form of worship all day long, or continually ; and we will keep declaring your name — that is, God's name, which is a reflection of his character, so that others will know and worship him — forever, or from now on. Selah. |
| אַף־זָ֭נַחְתָּ וַתַּכְלִימֵ֑נוּ | 10 | Even so, contrary to expectations , you, God, have rejected [us], and so Israel is experiencing rejection instead of your favor ; that is, by rejecting us you have put us to shame through the public humiliation of defeat. And you currently do not go forth in accompaniment with our armies, to fight our enemies, so our armies cannot win. |
| תְּשִׁיבֵ֣נוּ אָ֭חוֹר מִנִּי־צָ֑ר וּ֝מְשַׂנְאֵ֗ינוּ שָׁ֣סוּ לָֽמוֹ׃ | 11 | You, God, continually make us, Israel, retreat in battle before the foreign adversary, which would be consistent with covenant curse, as a consequence of unfaithfulness; and our enemies have plundered us, by taking spoils of war , for themselves, and not as an intentional service to God, and so we are now plundered. |
| וּ֝בַגּוֹיִ֗ם זֵרִיתָֽנוּ׃ | 12 | You, God, continually give us, Israel, up as sheep — which should be protected by you, the shepherd — for consumption by our enemies, as if they were wild predators. This consumption that would be consistent with covenant curse, as a consequence of unfaithfulness; and you have scattered us into exile and captivity, like chaff scattered by the wind during the threshing of wheat , among the nations, outside of the Promised land, which would be consistent with covenant curse, as a consequence of unfaithfulness. |
| תִּמְכֹּֽר־עַמְּךָ֥ בְלֹא־ה֑וֹן וְלֹ֥א־רִ֝בִּ֗יתָ בִּמְחִירֵיהֶֽם׃ | 13 | You, God, sell your people, Israel, to enemy nations, by allowing enemies to plunder them , without compensation of sacrifice, which would have been expected for a deity's help in battle; you have not made a profit by selling them, suggesting that you are motivated by punishing Israel, rather than receiving sacrifice. |
| תְּשִׂימֵ֣נוּ חֶ֭רְפָּה לִשְׁכֵנֵ֑ינוּ לַ֥עַג וָ֝קֶ֗לֶס לִסְבִיבוֹתֵֽינוּ׃ | 14 | You, God, turn us, Israel, into an object of scorn, because of the public shame of being devastated , to our neighbors, that is, the immediately surrounding nations, who have witnessed our defeat — An object of scornful derision to those who surround us. |
| תְּשִׂימֵ֣נוּ מָ֭שָׁל בַּגּוֹיִ֑ם | 15 | You, God, turn us, Israel, into a parable, that is, a negative example , among the non-Israelite nations, an object of pity, because of the public shame of being devastated , among the non-Israelite people groups. |
| כָּל־הַ֭יּוֹם כְּלִמָּתִ֣י נֶגְדִּ֑י וּבֹ֖שֶׁת פָּנַ֣י כִּסָּֽתְנִי׃ | 16 | All day long, or continually , my shame of public defeat is before me in my conscious attention; and so, by virtue of corporate solidarity, Israel’s shame is continually in their conscious attention; and my shamefacedness, or blushing as a depiction of the public shame of being devastated , has covered me, |
| מִ֭קּוֹל מְחָרֵ֣ף וּמְגַדֵּ֑ף מִפְּנֵ֥י א֝וֹיֵ֗ב וּמִתְנַקֵּֽם׃ | 17 | because of the mocking voice of the reviling taunter among the non-Israelite nations , because of the vengeful enemy nations who have had a history of vengeful enmity with Israel. |
| כָּל־זֹ֣את בָּ֭אַתְנוּ וְלֹ֣א שְׁכַחֲנ֑וּךָ וְלֹֽא־שִׁ֝קַּ֗רְנוּ בִּבְרִיתֶֽךָ׃ | 18 | All this defeat and humiliation has come from God upon us, Israel, even though, contrary to expectations , we have not neglected you, God, by failing to fulfill covenant obligations; so our defeat does not make sense as a consequence for our disobedience ; nor have we broken faith with your covenant by not fulfilling covenant obligations; so our defeat does not make sense as a consequence for our disobedience. |
| וַתֵּ֥ט אֲשֻׁרֵ֗ינוּ מִנִּ֥י אָרְחֶֽךָ׃ | 19 | Our —that is, Israel's— heart, as the seat of reasoning and planning , has not backslid morally, so our defeat does not make sense as a consequence for our disobedience ; that is, by referring to backsliding, I mean that our steps, as an image of life actions , have not morally deviated from your —that is, God's— path, or standard of holiness; so our defeat does not make sense as a consequence for our disobedience. |
| כִּ֣י דִ֭כִּיתָנוּ בִּמְק֣וֹם תַּנִּ֑ים וַתְּכַ֖ס עָלֵ֣ינוּ בְצַלְמָֽוֶת׃ | 20 | Yet, contrary to expectations , you, God, have crushed, as an image of total destruction , us, Israel, in the place of jackals, which are scavenging animals, associated with uninhabited wastelands , and thus, by crushing us , you have covered us with deepest shadow, an image of sorrow, fear, and danger. |
| אִם־שָׁ֭כַחְנוּ שֵׁ֣ם אֱלֹהֵ֑ינוּ וַנִּפְרֹ֥שׂ כַּ֝פֵּ֗ינוּ לְאֵ֣ל זָֽר׃ | 21 | If, contrary to fact , we, Israel, had neglected our God’s name, or character — that is, by neglect, I mean that if we had spread our palms, as a posture of prayer , in prayer to another idolatrous god, which betrays God and violates the covenant |
| כִּֽי־ה֥וּא יֹ֝דֵ֗עַ תַּעֲלֻמ֥וֹת לֵֽב׃ | 22 | could not God, if he thought there was cause for concern, formally investigate this unfaithfulness? But he did not, because he knows there is no cause for concern, since he, the all-knowing God , knows the heart’s secrets — that is, he discerns the innermost parts of the human seat of reasoning and planning. He already knows the answer and has no need for a formal investigation. If there were one, it would only vindicate us. |
| כִּֽי־עָ֭לֶיךָ הֹרַ֣גְנוּ כָל־הַיּ֑וֹם נֶ֝חְשַׁ֗בְנוּ כְּצֹ֣אן טִבְחָֽה׃ | 23 | Yet, contrary to expectation , we, Israel, have been killed in battle, and are currently under threat of death , because of you, God, the cause of our defeat and humiliation , all day long, or continually. We are considered by our enemies as unwitting sheep, a vulnerable animal to be slaughtered for food, and so we are under imminent threat of death. We do not know why you would send your innocent sheep to be slaughtered. God , |
| ע֤וּרָה ׀ לָ֖מָּה תִישַׁ֥ן ׀ אֲדֹנָ֑י הָ֝קִ֗יצָה אַל־תִּזְנַ֥ח לָנֶֽצַח׃ | 24 | awake, or take action, because you seem to be inactive ! Why do you, the God who never sleeps, appear to sleep, Lord, to whom we submit? God , wake up and take action, because you seem to be inactive ! God , do not keep rejecting [us], Israel, forever, as you seem to be doing now, or else we will be destroyed! |
| לָֽמָּה־פָנֶ֥יךָ תַסְתִּ֑יר תִּשְׁכַּ֖ח עָנְיֵ֣נוּ וְֽלַחֲצֵֽנוּ׃ | 25 | Why are you, God, hiding your countenance, which represents your presence ? Why are you neglecting, by not fulfilling your covenant obligations , our affliction and oppression at the hands of enemy nations? If we have not neglected the covenant, neither should you! |
| דָּבְקָ֖ה לָאָ֣רֶץ בִּטְנֵֽנוּ׃ | 26 | For our soul, our inner being , has sunk down in spiritual depression into the dust of the grave, since we are on the verge of death; our belly, our vulnerable being , clings to the earth in spiritual depression, on the verge of death. God , |
| ק֭וּמָֽה עֶזְרָ֣תָה לָּ֑נוּ וּ֝פְדֵ֗נוּ לְמַ֣עַן חַסְדֶּֽךָ׃ | 27 | arise in action to our aid, to deliver victory over our enemies! And, God , redeem us, Israel, just as you redeemed our ancestors from Egypt, by substituting our enemies in our place , because of your faithfulness, or covenant loyalty, because we know—in spite of our experience—that you are still a faithful God! |
| V. | Text (Hebrew) | Text (CBC) | Proposition (Story Behind) | common ground | local ground | playground |
|---|---|---|---|---|---|---|
| 1 | לַמְנַצֵּחַ לִבְנֵי־קֹרַח מַשְׂכִּיל | For the director. By the Korahites. A maskil. | • The Korahites were one of the principle families in leadership in the Jerusalem temple (Anchor Yale Bible Dictionary, 4:100). They were descendants of Korah, gradnson of Kohath, of the tribe of Levi (Exod 6:16–21). Korah, along with Dathan and Abiram, rebelled against the leadership of Moses, and were judged by being swallowed up by the earth (Num 16:31–32). However, Korah's descendants were not killed (26:11). The Korahites were later given responsibility for guarding the entrance of the tabernacle (1 Chr 9:19) and leading praise (2 Chr 20:19). | |||
| 2 | אֱלֹהִים בְּאָזְנֵינוּ שָׁמַעְנוּ | God, we have heard [it] with our ears— | Israel hears the account of God's deeds (v. 2) | • The present generation received the report of God's past deeds. | • The present generation learned about God's character.
• The present generation can trust the report of God's past deeds as being true. | |
| 2a | אֲבוֹתֵינוּ סִפְּרוּ־לָנוּ פֹּעַל | Our ancestors have recounted to us the deeds | Israel's ancestors reports God's deeds to Israel (v. 2) | • The noun אָב is often used to refer to remote ancestors, especially with respect to founders of tribal units (TWOT, 6).
• The past and present generations of Israel are connected via the phenomenon of corporate solidarity (see The Speaker of Ps. 44:5, 7, and 16). The psalmist can appeal to past deliverances for present circumstances (Craigie 2004, 333). |
• The past generation is related to the present generation.
• The past generation survived to recount God's deeds. |
• If God delivered the ancestors, he can deliver the present generation of Israel. |
| 2b | פָּעַלְתָּ בִימֵיהֶם בִּימֵי קֶדֶם | which you did in their times—in times long ago | God performs deeds in the past (v. 2) | • Given the depiction of dispossessed nations of vv. 3–4, this is most likely a reference to Israel in the era of the conquest (cf. VanGemeren 2008, 390). | • God performed deeds.
• The deeds being recounted occured in the distant past. |
• God's deeds in the past have present relevance. |
| 3 | אַתָּה יָדְךָ גּוֹיִם הוֹרַשְׁתָּ | You, by your strength, dispossessed nations, | God dispossesses nations by his strength (v. 3) | • The bodily term יָד "hand" functions in the contextual domain of strength to denote one's power (SDBH).
• The Promised Land of Canaan had been promised to Abraham and his descendants (Gen 15:18–21; 17:8). • The dispossession of the Canaanites was a form of judgment against their idolatry (Gen 15:16; 1 Kgs 21:26). |
• God has power over the nations of the past. | • God's deeds in the past have present relevance. |
| 3a | וַתִּטָּעֵם | and then you planted them. | God plants the ancestors (v. 3) | • Israel is often depicted as a vineyard planted by God (Ps 80:8–11; Isa 5:1–4; Jer 2:21). The image of planting fields, gardens, vineyards, and groves is associated with the biblical picture of living the good life (Dictionary of Biblical Imagery, 271).
• The Promised Land of Canaan had been promised to Abraham and his descendants (Gen 15:18–21; 17:8). |
• God was responsible for settling Israel in their land.
• The nations were enemies of Israel. |
• God is able to keep the present generation of Israel in their land. |
| 3b | תָּרַע לְאֻמִּים | You would afflict the people groups, | God afflicts people groups (v. 3) | • The root רעע can have the moral sense of "evil," or the general sense of "bad." When God is the subject of the verb (cf. also Jer 25:29; 31:28; Mic 4:6; Zech 8:14), רעע is presented as just judgment of unrepentant sinners (TWOT, 854–55).
• The dispossession of the Canaanites was a form of judgment against their idolatry (Gen 15:16; 1 Kgs 21:26). |
• God has the power to bring affliction to the nations.
• God has the authority to judge the nations. • The people groups were enemies of Israel. |
• God is able to afflict Israel's current enemies. |
| 3c | וַתְּשַׁלְּחֵם | and then you would set them free. | God sets Israel free (v. 3) | • The piel שׁלח occurs as a thematic term in Exod 3–20 in reference to Pharaoh allowing Israel to go free from Egypt (NIDOTTE, 4:120, 121). | • God was responsible for bringing Israel out of Egypt. | |
| 4 | כִּי לֹא בְחַרְבָּם יָרְשׁוּ אָרֶץ | For they did not take possession of the land by means of their sword; | The ancestors take possession of the land by their sword (v. 4) | • The sword was the most important weapon in the ANE, and becomes a symbol for both warfare and divine judgment (Dictionary of Biblical Imagery, 835).
• BH makes no distinction between the straight sword, used for stabbing, and the curved blade, used for slashing (King and Stager 2001, 224). |
• The previous generation of Israel took possession of the land.
• The previous generation took possession of the land by means other than the sword. |
• The previous generation's military might was sufficient to conquer the land. |
| 4a | וּזְרוֹעָם לֹא־הוֹשִׁיעָה לָּמוֹ | nor did their power give victory for them. | The ancestors' power wins victory (v. 4) | • The verbal root ישׁע typically refers to the act of bringing help in the midst of trouble, rather than rescue out of it (NIDOTTE, 2:556). In the present context, the sense is that of God's provision of military victory over adversaries (Ibid, 2:560).
• The image of the ancestors' זְרֹועַ "arm" is used figuratively to refer to their strength and power (SDBH). |
• The previous generation achieved victory.
• The previous generation achieved victory by means other than their own power. |
• The previous generation's military might was sufficient to conquer the land. |
| 4b | כִּי־יְמִינְךָ וּזְרוֹעֲךָ וְאוֹר פָּנֶיךָ | But rather your right hand, and your power, and the light of your countenance [gave the victory]; | God's might, power, and favor gives victory (v. 4) | • The bodily terms יָמִין and זְרוֹעַ function in the contextual domain of strength to denote one's power (SDBH).
• The imagery of light is "associated with life, goodness, happiness, prosperity, security, favor, and wisdom" (SDBH). • The image of פָנֶי "face" can be used figuratively to refer to one's presence (DCH). • Within the contextual domain of body imagery, the "light (of one's face)" denotes a smile of favor (SDBH) or divine approval (TWOT, 25). |
• God is powerful.
• God's power transcends human power. • God bestowed his smile of favor upon the previous generation of Israel. |
• The present generation should trust in God's power. |
| 4c | כִּי רְצִיתָם | for you were pleased with them. | God favors the ancestors (v. 4) | • The concept of divine רצה involves goodwill that reaches out in mercy and compassion (NIDOTTE, 3:1186). Certain people are described as delighting God, e.g. those who fear him, the upright, those who seek good (Ibid).
• Israel's claim to the Promised Land was based on God's covenantal favor bestowed upon the patriarchs (Exod 6:8). |
• God's favor is grounds for God's deliverance.
• God delighted in the previous generation. |
• The present generation's deliverance is dependent on God's favor. |
| 5 | אַתָּה־הוּא מַלְכִּי *אֱלֹהָי* | You are my king, my God, | God is the psalmist's king (v. 5) | • The image of kingship is a symbol of power and authority (Dictionary of Biblical Imagery, 476). The depiction of YHWH as the divine king can be applied to his rule over his own people, the nations of the earth, the elements of nature, or the gods worshipped among the nations (Ibid, 478). In light of v. 5b, the depiction here is of God's kingship over Israel.
• While the concept of civil authority is involved in kingship (so TWOT, 508; cf. 1 Sam 8:5), there is also a military dimension to the king's role. The king was to lead the nation in battle (1 Sam 8:19–20; cf. 2 Sam 11:1). |
• God is king.
• The psalmist is subjected to God. |
• The psalmist submits to God's authority. |
| 5a | *מְצַוֶּה* יְשׁוּעוֹת יַעֲקֹב | commanding victory for Jacob! | God commands victory for Jacob (v. 5) | • For the sense of the root ישׁע, see note on v. 4b.
• Under the Mosaic Covenant, military victory is presented as a form of covenant blessing (Lev 26:7–8; Deut 28:7; cf. Deut 20:4; 33:29). • Jacob, son of Isaac, grandson of Abraham, is another name for Israel (Gen 32:28). |
• God has the authority and power to command victory. | • God will command victory of Israel. |
| 6 | בְּךָ צָרֵינוּ נְנַגֵּחַ | With you, we can gore our adversaries; | Israel gores their adversaries with God's help (v. 6) | • The image of goring was associated with ANE deities, as a symbol of ox-like strength, as well as victory. The Canaanite god Ba'al was depicted in the form of a bull (NIDOTTE, 3:19).
• In the HB, the imagery of an attacking horned animal is used to refer to victory of an enemy (NIDOTTE, 3:19). • In the Song of Moses, God is depicted as defeating his adversaries (צַר) on behalf of his covenant people (Deut 32:27; 41). |
• God provides the strength to defeat enemies.
• God's power is greater than that of the enemies. |
• Israel can trust that God is with them.
• God will empower Israel to defeat its enemies. |
| 6a | בְּשִׁמְךָ נָבוּס קָמֵינוּ | under your authority, we can tread down our enemies. | Israel treads down its enemies by God's authority (v. 6) | • God's name refers to the core of his identity, reflecting the essence of his being (SDBH). It can also, as here, figuratively refer to his authority (Ibid).
• The construction בְּשֵׁם יְהוָה usually denotes a sense of commission (cf. 1 Sam 17:45; TWOT, 934) or authority (SDBH). Thus, the sense here is likely, "By your authority, we trample..." • Unlike other synonyms for trampling (e.g., דרך, רמס), the verb בוס typically denotes destructive action, accompanied with anger (TWOT, 96). • The participial form of קום, used as a substantival, can have the sense of "one who rises up, adversary, enemy, opponent" (DCH). God's defeating of אֹיְבֶיךָ הַקָּמִים "your enemies who rise up" is presented as a blessing for covenant faithfulness (Deut 28:7). |
• Victory is authorized by God.
• God's power is greater than that of the enemies. |
• Israel is authorized to defeat its enemies. |
| 7 | כִּי לֹא בְקַשְׁתִּי אֶבְטָח | Indeed, I cannot trust in my bow, | The psalmist trusts his bow (v. 7) | • While occasionally mentioned in connection to hunting, the bow and arrow are primarily mentioned in the HB with reference to warfare (Dictionary of Biblical Imagery, 41). Its long range made archers the most formidable warriors in the infantry (King and Stager 2001, 227). | • The psalmist has military resources.
• The psalmist's military resources are not fully trustworthy. |
• The psalmist's military resources are trustworthy.
• The psalmist trusts God's power instead of his own. |
| 7a | וְחַרְבִּי לֹא תוֹשִׁיעֵנִי | nor can my sword give me victory. | The psalmist's sword wins victory (v. 7) | • For the image of the sword, see note on v. 4a.
• For the sense of the root ישׁע, see note on v. 4b. • The image of enemies falling by Israel's sword is connected with covenant blessing (Lev 26:7–8), but there it is clear that God's power, rather than the sword itself, is the deciding factor. |
• The psalmist has military resources.
• The psalmist's military resources are not fully trustworthy. |
• The psalmist's military resources are trustworthy.
• The psalmist trusts God's power instead of his own. |
| 8 | כִּי הוֹשַׁעְתָּנוּ מִצָּרֵינוּ | But rather you delivered us from our adversaries; | God delivers Israel from adversaries (v. 8) | • For the sense of the root ישׁע, see note on v. 4b.
• For the associations of the term צַר, see not on v. 6a.. |
• The present generation of Israel has had adversaries.
• God has the power to defeat Israel's adversaries. • God's ability to deliver victory transcends that of military might. |
• Israel trusts God to deliver victory.
• God can defeat Israel's present enemies. |
| 8a | וּמְשַׂנְאֵינוּ הֱבִישׁוֹתָ | and you put our enemies to shame. | God puts Israel's enemies to shame (v. 8) | • The verb בושׁ can express confusion, in the sense of the embarrassment and dismay that occur when a situation goes contrary to one's expectations (TWOT, 98). When applied to the context of military defeat, the term can express a disgrace that involves nuances of "confusion, disillusionment, humiliation, and brokenness" (Ibid).
• As covenant curse involves Israel being oppressed by "those who hate you" (שֹֽׂנְאֵיכֶם; Lev 26:17), the reversed situation here implies covenant blessing. |
• Shame is related to defeat.
• The enemies have experienced defeat, and therefore they have experienced shame. |
• God will put Israel's present enemies to shame.
• God will not put Israel to shame. |
| 9 | בֵּאלֹהִים הִלַּלְנוּ כָל־הַיּוֹם | We have been boasting in God all day long, | Israel boasts in God continually (v. 9) | • The piel הלל "boast," in the present context, describes pride and satisfaction in God (SDBH). | • Israel worships God. | • God will favor the present generation of Israel. |
| 9a | וְשִׁמְךָ לְעוֹלָם נוֹדֶה סֶלָה | and we will keep declaring your name forever. Selah. | Israel declares God's character forever (v. 9) | • God's name refers to the core of his identity, reflecting the essence of his being (SDBH).
• The concept of ידה involves confession, which could denote publicly admitting one's shortcomings before God (SDBH). However, in the present context, ידה appears to denote a declaration of God's attributes and works (TWOT, 365). |
• Israel makes God's character known through its praise. | • God will favor the present generation of Israel.
• Israel wants others to know God's character. • Israel wants to glorify God. |
| 10 | אַף־זָנַחְתָּ | Even so, you have rejected [us]— | God rejects Israel (v. 10) | • God is not favoring Israel. | ||
| 10a | וַתַּכְלִימֵנוּ | that is, you have put us to shame. | God puts Israel to shame (v. 10) | • Honor and shame communicate relative social status, and thus both entail recognition and acknowledgment. As such, the concept of shame has a public dimension (Olyan 1996, 204). | • Israel is experiencing shame.
• God is the cause of Israel's shame. |
• Israel is being treated as an enemy of God (cf. v. 8b). |
| 10b | וְלֹא־תֵצֵא בְּצִבְאוֹתֵינוּ | And you do not go forth with our armies. | God accompanies Israel's army (v. 10) | • Prior to the time of King Saul, Israel did not have a standing army, but rather a militia that would be mustered in times of need (King and Stager 2001, 239). During King David's reign, a standing army composed of Israelites and foreign mercenaries supplemented this militia (Ibid, 240). The militia itself was formed on the basis of a census, taken of Israelite males twenty years and older (Ibid; cf. Num 1:2–3).
• The Israelite army was composed of three broad divisions: spearmen, archers, and slingers. The armed forces were divided into units of 1,000, 100, 50, and 10 (King and Stager 2001, 241). |
• Israel's armies do not have access to God's power. | • Israel will be defeated. |
| 11 | תְּשִׁיבֵנוּ אָחוֹר מִנִּי־צָר | You make us retreat before the adversary, | God makes Israel retreat from adversaries (v. 11) | • Under the Mosaic Covenant, military retreat is presented as a form of covenant curse, as a consequence for unfaithfulness to YHWH (Lev 26:17, 36–37; Deut 28:25). | • Israel is experiencing military defeat.
• Israel's military defeat is caused by God. • Israel's adversaries are experiencing victory. |
• Israel is experiencing covenant curse. |
| 11a | וּמְשַׂנְאֵינוּ שָׁסוּ לָמוֹ | and our enemies have plundered for themselves. | Enemies plunder Israel for themselves (v. 11) | • The verb שׁסס "plunder" is used throughout the HB for the plundering of an enemy after military defeat (DCH).
• Under the Mosaic Covenant, military defeat is presented as a form of covenant curse, as a consequence for unfaithfulness to YHWH (Lev 26:17, 36–37; Deut 28:25). |
• Israel is experiencing military defeat.
• The enemies are experiencing victory. |
• Israel's enemies are succeeding against Israel.
• God is not helping Israel. |
| 12 | תִּתְּנֵנוּ כְצֹאן מַאֲכָל | You hand us over like sheep for food; | God hands Israel over like sheep for food (v. 12) | • The image of sheep is commonly used in the HB. While they are often a symbol for a group of people, under the protection of God as shepherd (Ps 23:1; 80:1), here the imagery of sheep is applied in a negative sense, as they are led to the slaughter (Jer 12:3).
• Under the Mosaic Covenant, military defeat is presented as a form of covenant curse, as a consequence for unfaithfulness to YHWH (Lev 26:17, 36–37; Deut 28:25). |
• God is no longer providing protection for Israel.
• Israel is being attacked. |
• Israel is experiencing covenant curse.
• Israel's enemies are succeeding against Israel. |
| 12a | וּבַגּוֹיִם זֵרִיתָנוּ | and you have scattered us among the nations. | God scatters Israel among the nations (v. 12) | • Under the Mosaic Covenant, military defeat and exile are presented as a form of covenant curse, as a consequence for unfaithfulness to YHWH (Lev 26:33; Deut 28:25, 64; 30:1). | • God is actively causing Israel's scattering.
• Israel is experiencing exile. |
• Israel is experiencing covenant curse.
• Israel is experiencing oppression. |
| 13 | תִּמְכֹּר־עַמְּךָ בְלוֹא־הוֹן | You sell your people for no monetary profit; | God sells Israel (v. 13) | • In the HB, the verb מכר can refer to the practice of selling slaves (Exod 21:7; Deut 24:7) or people as prisoners of war (Deut 32:30; Judg 2:14; 3:8; 4:2, 9; 1 Sam 12:9; Isa 50:1; Jer 15:13; Ezek 30:12; Joel 4:6, 8; TWOT, 461).
• When God "sells" Israel to their enemies, the implication is that he has judged Israel (Judg 2:14; 3:8; 4:2; 1 Sam 12:9; TWOT, 461). |
• God has the power and authority to sell Israel.
• God is actively causing Israel's oppression. |
• God is judging Israel.
• Israel is being treated as a slave (cf. Deut 28:68). • Israel is experiencing covenant curse. |
| 13a | וְלֹא־רִבִּיתָ בִּמְחִירֵיהֶם | and you do not increase [your wealth] with their price. | God does not profit from selling Israel (v. 13) | • God does not have a financial motivation for selling Israel. | • God's actions are just, even if they are painful. | |
| 14 | תְּשִׂימֵנוּ חֶרְפָּה לִשְׁכֵנֵינוּ | You make us a reproach to our neighbors, | God makes Israel a reproach to their neighbors (v. 14) | • The term חֶרְפָּה "reproach" can refer to a shaming experience involving public humiliation (TWOT, 313).
• Under the Mosaic Covenant, being made a "reproach" (חֶרְפָּה) to Israel's neighbors is presented as a form of covenant curse, as a consequence for unfaithfulness to YHWH (Deut 28:37). |
• God is actively causing Israel to be shamed.
• Israel is experiencing shame from its neighbors. |
• Israel is experiencing covenant curse.
• God is judging Israel. • Israel is being humiliated. |
| 14a | קֶלֶס וָלַעַג לִסְבִיבוֹתֵינוּ | a scorn and derision to those around us. | Israel's neighbors scorn and deride Israel (v. 14) | • Under the Mosaic Covenant, being made a "scorn" (קָלָלָה) to Israel's neighbors is presented as a form of covenant curse, as a consequence for unfaithfulness to YHWH (Deut 28:37). | • Israel's neighbors are actively humiliating Israel. | • Israel is experiencing covenant curse.
• God is judging Israel. • Israel is being humiliated. |
| 15 | תְּשִׂימֵנוּ מָשָׁל בַּגּוֹיִם | You make us a proverb among the nations, | God makes Israel a proverb among the nations (v. 15) | • Under the Mosaic Covenant, being made a "proverb" (מָשָׁל) to Israel's neighbors is presented as a form of covenant curse, as a consequence for unfaithfulness to YHWH (Deut 28:37). | • God is actively causing Israel's humiliation.
• Israel is a subject of ridicule among the nations. |
• Israel is experiencing covenant curse.
• God is judging Israel. • Israel is being humiliated. |
| 15a | מְנוֹד רֹאשׁ בַּלְאֻמִּים | a shaking of the head among the people groups. | Israel experiences derision from the people groups (v. 15) | • The shaking of the head is a gesture of derision (Job 16:4; Ps 22:7; 109:25; Jer 18:16; Lam 2:15; TWOT, 532). | • The people groups are actively humiliating Israel. | • Israel is experiencing covenant curse.
• God is judging Israel. • Israel is being humiliated. |
| 16 | כָּל־הַיּוֹם כְּלִמָּתִי נֶגְדִּי | All day long my disgrace is before me, | The psalmist is continually disgraced (v. 16) | • The psalmist is experiencing disgrace.
• The psalmist is constantly aware of his disgrace. |
||
| 16a | וּבֹשֶׁת פָּנַי כִּסָּתְנִי | and the shame of my face has covered me, | The psalmist is continually ashamed (v. 16) | • The image of בֹּשֶׁת "shame" here can describe the distress associated with military defeat (TWOT, 98). | • The psalmist is experiencing shame.
• The psalmist is overwhelmed by his shame. |
|
| 17 | מִקּוֹל מְחָרֵף וּמְגַדֵּף | because of the sound of the reproacher and the blasphemer, | Israel hears reproachers and blasphemers (v. 17) | • The verbs חרף "reproach" and גדף "blaspheme" appear in parallel in 2 Kgs 19:22 in reference to Sennacherib's blaspheming of YHWH. | • Israel is being publicly shamed and dishonored. | • Israel is experiencing covenant curse.
• Israel is being humiliated. • Israel's God is being dishonored. |
| 17a | מִפְּנֵי אוֹיֵב וּמִתְנַקֵּם | because of the enemy and the avenger. | Israel hears enemies and avengers (v. 17) | • Israel has enemies.
• Israel is experiencing retaliation. |
• Israel is experiencing covenant curse.
• Israel's enemies are succeeding against Israel. | |
| 18 | כָּל־זֹאת בָּאַתְנוּ וְלֹא שְׁכַחֲנוּךָ | All this has come upon us, and yet we have not forgotten you; | Hardship comes upon Israel, yet Israel does not forget God (v. 18) | • The verb שׁכח "forget" can refer to neglecting one's covenantal obligations toward God (Deut 4:9; Judg 3:7; Ps 9:18; 78:7; Hos 2:15; TWOT, 907). Thus, the negative here (וְלֹא שׁכח) denotes Israel's faithfulness to YHWH, even amid their suffering. | • Israel is experiencing hardship.
• Israel has been faithful to God. |
• God is actively causing Israel's suffering.
• Israel is suffering for unknown reasons. |
| 18a | וְלֹא שִׁקַּרְנוּ בִּבְרִיתֶךָ | nor have we been false to your covenant. | Israel is not false to God's covenant (v. 18) | • The verb שׁקר "deal falsely" can refer to breaking a promise or a covenant (Lev 6:3; 19:11; Deut 21:14; Ruth 3:13; Job 31:28; Ps 89:36; Prov 30:6; Jer 5:12; 7:9; 14:14; Zech 8:17; TWOT, 929). | • Israel has kept the covenant. | • God is violating the covenant.
• Israel is suffering for unknown reasons. |
| 19 | לֹא־נָסוֹג אָחוֹר לִבֵּנוּ | Our heart has not turned back, | Israel's heart has not turned back (v. 19) | • Israel is not rebellious.
• Israel remains faithful. |
• God is violating the covenant.
• Israel is suffering for unknown reasons. | |
| 19a | וַתֵּט אֲשֻׁרֵינוּ מִנִּי אָרְחֶךָ | nor have our steps strayed from your path, | Israel's steps have not strayed from God's path (v. 19) | • The terms אֲשֻׁרַי "steps" and אֹרַח "path" are often used in contexts that describe adherence to God's covenantal requirements (Ps 17:5; Prov 2:15; 4:26; Isa 42:16; TWOT, 71). | • Israel has kept the covenant. | • God is violating the covenant.
• Israel is suffering for unknown reasons. |
| 20 | כִּי דִכִּיתָנוּ בִּמְקוֹם תַּנִּים | that you have crushed us in a place of jackals, | God crushes Israel in a place of jackals (v. 20) | • The terms תַּנִּים "jackals" and צַלְמָוֶת "deep darkness" both depict places of desolate wilderness (Dictionary of Biblical Imagery, 432).
• This is likely an allusion to exile (Tate 1990, 237). |
• Israel is experiencing oppression.
• God is actively causing Israel's suffering. |
• God is judging Israel without cause.
• Israel is suffering for unknown reasons. |
| 20a | וַתְּכַס עָלֵינוּ בְצַלְמָוֶת | and you have covered us with deep darkness. | God covers Israel with deep darkness (v. 20) | • The terms תַּנִּים "jackals" and צַלְמָוֶת "deep darkness" both depict places of desolate wilderness (Dictionary of Biblical Imagery, 432).
• This is likely an allusion to exile (Tate 1990, 237). |
• Israel is experiencing oppression.
• God is actively causing Israel's suffering. |
• God is judging Israel without cause.
• Israel is suffering for unknown reasons. |
| 21 | אִם־שָׁכַחְנוּ שֵׁם אֱלֹהֵינוּ | If we had forgotten the name of our God, | Israel forgets God's name (v. 21) | • The verb שׁכח "forget" can refer to neglecting one's covenantal obligations toward God (Deut 4:9; Judg 3:7; Ps 9:18; 78:7; Hos 2:15; TWOT, 907).
• God's name refers to the core of his identity, reflecting the essence of his being (SDBH). |
• Israel has kept the covenant. | |
| 21a | וַנִפְרֹשׂ כַּפֵּינוּ לְאֵל זָר | or stretched out our hands to a foreign god, | Israel stretches out hands to foreign god (v. 21) | • The stretching out of hands (שׁטח כף) is a gesture of worship, either to God (Exod 9:29; 1 Kgs 8:22) or to foreign gods (Isa 65:2; TWOT, 952). | • Israel has kept the covenant. | • Israel worships God. |
| 22 | הֲלֹא אֱלֹהִים יַחֲקֹר־זֹאת | Would not God search this out? | God searches out Israel's unfaithfulness (v. 22) | • God is all-knowing. | • God knows Israel is faithful. | |
| 22a | כִּי־הוּא יֹדֵעַ תַּעֲלוּמוֹת לֵב | For he knows the secrets of the heart. | God knows secrets of the heart (v. 22) | • God is all-knowing.
• God knows the innermost thoughts of Israel. |
• God knows Israel is faithful. | |
| 23 | כִּי־עָלֶיךָ הֹרַגְנוּ כָל־הַיּוֹם | But rather, for your sake we are killed all day long; | Israel is killed for God's sake continually (v. 23) | • The phrase "for your sake" (עָלֶיךָ) implies that Israel is suffering because of its allegiance to God (Tate 1990, 238). | • Israel is suffering.
• Israel's suffering is due to their faithfulness to God. |
• Israel is experiencing suffering that is not justified by their actions.
• God should intervene on Israel's behalf. |
| 23a | נֶחְשַׁבְנוּ כְּצֹאן טִבְחָה | we are considered as sheep for slaughter. | Israel is considered as sheep for slaughter (v. 23) | • This verse is quoted by Paul in Rom 8:36 (NIV) to describe the persecution of believers (VanGemeren 2008, 396).
• For the image of sheep, see note on v. 12a. |
• Israel is experiencing oppression. | • Israel is experiencing suffering that is not justified by their actions.
• God should intervene on Israel's behalf. |
| 24 | עוּרָה לָמָּה תִישַׁן אֲדֹנָי | Arouse yourself! Why do you sleep, Lord? | Israel implores God to awaken (v. 24) | • The image of God "sleeping" (ישׁן) is an anthropomorphism that expresses his apparent inactivity and lack of intervention on Israel's behalf (Tate 1990, 239). The verb ישׁן can also refer to the inaction of one who is sleeping (Ps 121:3–4; DCH). The psalmist, however, is not implying that God literally sleeps. | • God is capable of intervening.
• God is currently not intervening. |
• God should intervene on Israel's behalf. |
| 24a | הָקִיצָה אַל־תִּזְנַח לָנֶצַח | Awake! Do not reject [us] forever! | Israel implores God not to reject them forever (v. 24) | • The verb זנח "reject" is used by God to threaten Israel with a future rejection due to covenant unfaithfulness (Jer 7:29; 1 Kgs 14:9; 2 Kgs 17:20; 2 Chr 29:19; Ps 89:39; 1 Chr 28:9; TWOT, 255). Here the psalmist is claiming that God's rejection is happening even though Israel has not been unfaithful. | • God is actively rejecting Israel. | • God should not reject Israel.
• God should intervene on Israel's behalf. |
| 25 | לָמָּה פָנֶיךָ תַסְתִּיר | Why do you hide your face? | Israel questions why God hides his face (v. 25) | • The imagery of God "hiding his face" is often an expression of divine judgment (Deut 31:17–18; 32:20; Isa 8:17; Jer 33:5; Ezek 39:23–24; Mic 3:4; Ps 10:11; 13:2; 27:9; 30:8; 88:15; 104:29; 143:7; Job 13:24; TWOT, 715). | • God is actively causing Israel to suffer. | • God should not hide his face from Israel.
• God should intervene on Israel's behalf. |
| 25a | תִּשְׁכַּח עָנְיֵנוּ וְלַחֲצֵנוּ | You forget our affliction and our oppression. | God forgets Israel's affliction and oppression (v. 25) | • God is aware of Israel's suffering. | • God should remember Israel's suffering.
• God should intervene on Israel's behalf. | |
| 26 | כִּי שָׁחָה לֶעָפָר נַפְשֵׁנוּ | For our being is bowed down to the dust; | Israel is humiliated (v. 26) | • The image of being "bowed down to the dust" (שׁחה לעפר) is a common expression of humiliation and despair (Ps 7:6; 119:25; Job 40:13; Lam 3:29; NIDOTTE, 4:106). | • Israel is experiencing severe oppression.
• Israel is experiencing humiliation. |
• God should intervene on Israel's behalf.
• God is judging Israel without cause. |
| 26a | דָּבְקָה לָאָרֶץ בִּטְנֵנוּ | our body clings to the ground. | Israel is humiliated (v. 26) | • The term בִּטְנֵנוּ "our body" is a synecdoche for the entire being (SDBH).
• The image of clinging to the ground is a common expression of humiliation and despair (Ps 7:6; 119:25; Job 40:13; Lam 3:29; NIDOTTE, 4:106). |
• Israel is experiencing severe oppression.
• Israel is experiencing humiliation. |
• God should intervene on Israel's behalf.
• God is judging Israel without cause. |
| 27 | קוּמָה עֶזְרָתָה לָּנוּ | Rise up! Come to our help, | Israel implores God to rise up and help them (v. 27) | • The verb קום "rise" is often used as an imperative, calling on God to intervene on Israel's behalf (Ps 3:8; 7:7; 9:20; 10:12; 12:6; 17:13; 35:2; 44:24, 27; 59:5; 68:2; 74:22; 78:65; TWOT, 819).
• The term עֶזְרָה "help" is often used in a military context (Deut 33:7, 26, 29; Ps 20:3; 33:20; 70:6; TWOT, 663). |
• God has the power to intervene.
• God has a covenant obligation to help Israel. |
• God should intervene on Israel's behalf. |
| 27a | וּפְדֵנוּ לְמַעַן חַסְדֶּךָ | and redeem us for the sake of your loyal love! | Israel implores God to redeem them for the sake of his loyal love (v. 27) | • The verb פדה "redeem" has the basic sense of "to deliver by payment" (TWOT, 706), which can occur in a military context (e.g. 1 Kgs 1:29; Ps 78:42; Lam 5:8; TWOT, 707).
• The term חֶסֶד "loyal love" can refer to God's love to his covenant people (TWOT, 305). |
• God has loyal love for Israel. | • God should intervene on Israel's behalf.
• God should redeem Israel from their suffering. |
There are currently no Imagery Tables available for this psalm.
Bibliography
- Alonso Schökel, Luis, and Cecilia Carniti. 1992. Salmos I (Salmos 1–72): Traducción, Introducciones y Comentario. Navarra: Verbo Divino.
- Arnold, Bill T., and John H. Choi. 2018. A Guide to Biblical Hebrew Syntax. 2nd ed. Cambridge: Cambridge University Press.
- Baethgen, Friedrich. 1904. Die Psalmen. Göttingen: Vandenhoeck und Ruprecht.
- Barbiero, Gianni, and Marco Pavan. 2012. "Ps 44,15; 57,10; 108,4; 149,7: בלאמים or בל־אמים?" ZAW 124:598–605.
- Bosma, Carl J. 2008. “Discerning the Voices in the Psalms: A Discussion of Two Problems in Psalmic Interpretation.” Calvin Theological Journal 43, no. 2: 183–212.
- Craigie, Peter. 2004. Psalms 1–50. 2nd ed. WBC 19. Nashville: Nelson.
- Crow, Loren D. 1992. “The Rhetoric of Psalm 44.” ZAW 104, no. 3: 394–401.
- Dahood, Mitchell. 1966. Psalms I: 1–50. Anchor Bible. Garden City, NY: Doubleday.
- Davidson, A. B. 1902. Introductory Hebrew Grammar Hebrew Syntax. 3d ed. Edinburgh: T&T Clark.
- deClaissé-Walford, Nancy L. 2007. “Psalm 44: O God, Why Do You Hide Your Face?” Review & Expositor 104, no. 4: 745–59.
- deClaissé-Walford, Nancy, Rolf A. Jacobson, and Beth LaNeel Tanner. 2014. The Book of Psalms. NICOT. Grand Rapids: Eerdmans.
- de Regt, Lénart. 2020. Linguistic Coherence in Biblical Hebrew Texts. Piscataway, NJ: Gorgias Press.
- ________. 2013. "Participant Reference in Discourse: Biblical Hebrew." In Encyclopedia of Hebrew Language and Linguistics Online. Edited by Geoffrey Khan. Brill.
- Ehrlich, Arnold B. 1905. Die Psalmen. Berlin: Verlag Von M. Poppelauer.
- Fokkelman, J.P. 2003. Major Poems of the Hebrew Bible: At the Interface of Prosody and Structural Analysis. Vol. 3. Assen: Van Gorcum.
- Freedman, David Noel, Gary A. Herion, David F. Graf, John David Pleins, and Astrid B. Beck, eds. 1992 The Anchor Yale Bible Dictionary. New York: Doubleday
- Goldingay, John. 2007. Psalms. Vol. 2. Baker Commentary on the Old Testament Wisdom and Psalms. Grand Rapids: Baker Academic.
- Hengstenberg, Ernst Wilhelm. 1863. Commentary on the Psalms. Vol. 1, Edinburgh: T. & T. Clark.
- Holmstedt, Robert D., and Andrew R. Jones. 2014. “The Pronoun in Tripartite Verbless Clauses in Biblical Hebrew: Resumption for Left-Dislocation or Pronominal Copula?” Journal of Semitic Studies 59 (1):53–89.
- Keel, Othmar, and Timothy J. Hallett, trans. 1997. The Symbolism of the Biblical World: Ancient Near Eastern Iconography and the Book of Psalms. Winona Lake, IN: Eisenbrauns.
- Khan, Geoffrey, and Christo H.J. Van Der Merwe. 2020. “Towards A Comprehensive Model For Interpreting Word Order In Classical Biblical Hebrew.” Journal of Semitic Studies 65 (2):347–90.
- Kim, Young Bok. 2023. Hebrew Forms of Address: A Sociolinguistic Analysis. Atlanta: SBL Press.
- King, Philip J., and Lawrence E. Stager. 2001. Life in Biblical Israel. Louisville, KY: Westminster John Knox Press.
- Kittel, Rudolf. 1922. Die Psalmen. Leipzig: A. Deichertsche Verlagsbuchhandlung Dr. Werner Scholl.
- Kraus, Hans-Joachim. 1988. Psalms 1–59. Translated by Hilton C. Oswald. Minneapolis: Ausburg.
- Locatell, Christian S. 2017. “Grammatical Polysemy in the Hebrew Bible: A Cognitive Linguistic Approach to כי.” PhD Dissertation, University of Stellenbosch.
- Lunn, Nicholas P. 2006. Word-Order Variation in Biblical Hebrew Poetry: Differentiating Pragmatics and Poetics. Paternoster Biblical Monographs. Milton Keynes: Paternoster.
- Miller, Cynthia L. 2010. "Vocative Syntax in Biblical Hebrew Prose and Poetry: A Preliminary Analysis." Journal of Semitic Studies 55 (2):347–364.
- Niccacci, Alviero. 2006. “The Biblical Hebrew Verbal System in Poetry.” Pages 247–68 in Biblical Hebrew in Its Northwest Semitic Setting: Typological and Historical Perspectives. Edited by Steven E. Fassberg and Avi Hurvitz. Jerusalem: Hebrew University Magnes Press.
- Olyan, Saul M. 1996. “Honor, Shame, and Covenant Relations in Ancient Israel and Its Environment.” Journal of Biblical Literature 115 (2):201–18.
- Price, James D. 1990. The Syntax of Masoretic Accents in the Bible. Lewiston, NY: Edwin Mellen Press.
- Putnam, Frederic Clarke. 2002. Hebrew Bible Insert: A Student’s Guide to the Syntax of Biblical Hebrew. Quakertown, PA: Stylus Publishing.
- Ryken, Leland, Jim Wilhoit, Tremper Longman, Colin Duriez, Douglas Penney, and Daniel G. Reid, eds. 2000. Dictionary of Biblical Imagery. Downers Grove, IL: InterVarsity Press.
- Schaefer, Konrad. 2001. Psalms. Berit Olam Studies in Hebrew Narrative and Poetry. Collegeville, MN: The Liturgical Press.
- Silva, Moisés, and Merrill Chapin Tenney, eds. 2009. The Zondervan Encyclopedia of the Bible, Q-Z. Volume 5. Grand Rapids: Zondervan.
- Terrien, Samuel. 2003. The Psalms: Strophic Structure and Theological Commentary. Grand Rapids: Eerdmans.
- Thomas, David Winton. 1956. "Use of Netsach as a Superlative in Hebrew." Journal of Semitic Studies 1 (2): 106–9.
- Tsumura, David Toshio. 2017. "Verticality in Biblical Hebrew Parallelism." Pages 189–206 in Advances in Biblical Hebrew Linguistics. Edited by Adina Moshavi and Tania Notarius. Winona Lake, IN: Eisenbrauns.
- van der Lugt, Pieter. 2010. Cantos and Strophes in Biblical Hebrew Poetry II: Psalms 42-89. Leiden: Brill.
- van der Merwe, Christo H. J. 2009. "The Biblical Hebrew Particle אַף." VT 59: 266–283.
- van der Merwe, Christo H. J., and Ernst R. Wendland. 2010. "Marked Word Order in the Book of Joel. Journal of Northwest Semitic Languages 36 (2): 109–130.
- VanGemeren, Willem A. 2008. “Psalms.” REBC 5. Grand Rapids: Zondervan.
- Watson, Wilfred G. E. 1986. Classical Hebrew Poetry: A Guide to Its Techniques. JSOT 26. Sheffield: JSOT Press.
- Wendland, Ernst R. 2002. Analyzing the Psalms: With Exercises for Bible Students and Translators. 2nd ed. Dallas: SIL International.
- Young, Ian. 2013. “Collectives: Biblical Hebrew.” Pages 1:477–79 in Encyclopedia of Hebrew Language and Linguistics. Edited by Geoffrey Khan. Leiden: Brill.
Footnotes
- ↑ Common-ground assumptions include information shared by the speaker and hearers. In our analysis, we mainly use this category for Biblical/ANE background - beliefs and practices that were widespread at this time and place. This is the background information necessary for understanding propositions that do not readily make sense to those who are so far removed from the culture in which the proposition was originally expressed.
- ↑ Local-ground assumptions are those propositions which are necessarily true if the text is true. They include both presuppositions and entailments. Presuppositions are those implicit propositions which are assumed to be true by an explicit proposition. Entailments are those propositions which are necessarily true if a proposition is true.
- ↑ Whereas local-ground assumptions are inferences which are necessarily true if the text is true, play-ground assumptions are those inferences which might be true if the text is true.
