Psalm 12 Story Behind
About the Story Behind Layer
The Story Behind the Psalm shows how each part of the psalm fits together into a single coherent whole. Whereas most semantic analysis focuses on discrete parts of a text such as the meaning of a word or phrase, Story Behind the Psalm considers the meaning of larger units of discourse, including the entire psalm.
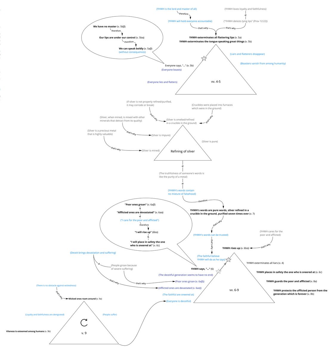
The goal of this layer is to reconstruct and visualize a mental representation of the text as the earliest hearers/readers might have conceptualized it. We start by identifying the propositional content of each clause in the psalm, and then we identify relevant assumptions implied by each of the propositions. During this process, we also identify and analyze metaphorical language (“imagery”). Finally, we try to see how all of the propositions and assumptions fit together to form a coherent mental representation. The main tool we use for structuring the propositions and assumptions is a story triangle, which visualizes the rise and fall of tension within a semantic unit. Although story triangles are traditionally used to analyze stories in the literary sense of the word, we use them at this layer to analyze “stories” in the cognitive sense of the word—i.e., a story as a sequence of propositions and assumptions that has tension.
Summary Triangle
The story triangle below summarises the story of the whole psalm. We use the same colour scheme as in Participant Analysis. The star icon along the edge of the story-triangle indicates the point of the story in which the psalm itself (as a speech event) takes place. We also include a theme at the bottom of the story. The theme is the main message conveyed by the story-behind.
| Story Triangles legend | |
|---|---|
| Propositional content (verse number) | Propositional content, the base meaning of the clause, is indicated by bold black text. The verse number immediately follows the correlating proposition in black text inside parentheses. |
| Common-ground assumption | Common-ground assumptions[1] are indicated by gray text. |
| Local-ground assumption | Local-ground assumptions[2] are indicated by dark blue text. |
| Playground assumption | Playground assumptions[3] are indicated by light blue text. |
| The point of the story at which the psalm takes place (as a speech event) is indicated by a gray star. | |
| If applicable, the point of the story at which the psalm BEGINS to take place (as a speech event) is indicated with a light gray star. A gray arrow will travel from this star to the point at which the psalm ends, indicated by the darker gray star. | |
| A story that repeats is indicated by a circular arrow. This indicates a sequence of either habitual or iterative events. | |
| A story or event that does not happen or the psalmist does not wish to happen is indicated with a red X over the story triangle. | |
| Connections between propositions and/or assumptions are indicated by black arrows with small text indicating how the ideas are connected. | |
| Note: In the Summary triangle, highlight color scheme follows the colors of participant analysis. | |
Background ideas
Following are the common-ground assumptionsCommon-ground assumptions include information shared by the speaker and hearers. In our analysis, we mainly use this category for Biblical/Ancient Near Eastern background. which are the most helpful for making sense of the psalm.
- YHWH's law requires people to deal with one another in loyalty and faithfulness.
- Loyalty and faithfulness refer to being committed to relational obligations. "These obligations include responsibilities towards kinspeople, spouses, friends, covenant partners, and people to whom one is indebted as a result of favors received" (SDBH).
- The opposite of loyalty and faithfulness is "falsehood," which results in pain and suffering.
- Prophets receive messages from YHWH and report those messages to others.
- David is a prophet.
- Silver is a precious metal which, when mined, is mixed with other minerals that lessen its quality. In order to become pure, silver must be refined by fire; it is placed in a crucible, and the crucible is placed in a furnace in the ground.
- When Saul had Ahimelech killed for giving David the priestly bread (1 Sam 22)
- When the Ziphites seek to betray David (1 Sam 23)
- When the Philistines refuse to let David fight alongside Achish, accusing him of being a traitor (1 Sam 29)
- When Joab murders Abner, claiming Abner came in deceit (2 Sam 3)
Background situation
The background situation is the series of events leading up to the time in which the psalm is spoken. These are taken from the story triangle – whatever lies to the left of the star icon.
Expanded Paraphrase
The expanded paraphrase seeks to capture the implicit information within the text and make it explicit for readers today. It is based on the CBC translation and uses italic text to provide the most salient background information, presuppositions, entailments, and inferences.
| Expanded paraphrase legend | |
|---|---|
| Close but Clear (CBC) translation | The CBC, our close but clear translation of the Hebrew, is represented in bold text. |
| Assumptions | Assumptions which provide background information, presuppositions, entailments, and inferences are represented in italics. |
| Text (Hebrew) | Verse | Expanded Paraphrase |
|---|---|---|
| לַמְנַצֵּ֥חַ עַֽל־הַשְּׁמִינִ֗ית מִזְמ֥וֹר לְדָוִֽד׃ | 1 | For the director. On the eight-toned scale. A psalm by David who is both king and prophet. |
| הוֹשִׁ֣יעָה יְ֭הוָה כִּי־גָמַ֣ר חָסִ֑יד כִּי־פַ֥סּוּ אֱ֝מוּנִ֗ים מִבְּנֵ֥י אָדָֽם׃ | 2 | Help, YHWH! We are in need of rescue. For your law, which requires loyalty and faithfulness, has been disregarded, and the loyal one has disappeared so that there no longer seems to be anyone who is loyal. We are in need of rescue For faithful ones have vanished from among humanity. No one keeps their relational obligations. No one is trustworthy. |
| שָׁ֤וְא ׀ יְֽדַבְּרוּ֮ אִ֤ישׁ אֶת־רֵ֫עֵ֥הוּ שְׂפַת חֲלָק֑וֹת בְּלֵ֖ב וָלֵ֣ב יְדַבֵּֽרוּ׃ | 3 | Instead, They that is, all people speak falsehood the opposite of loyalty and faithfulness, each with his neighbour. With flattering lips, with duplicity they speak and thereby break your law. |
| יַכְרֵ֣ת יְ֭הוָה כָּל־שִׂפְתֵ֣י חֲלָק֑וֹת לָ֝שׁ֗וֹן מְדַבֶּ֥רֶת גְּדֹלֽוֹת׃ | 4 | YHWH loves loyalty and faithfulness, and he despises those who boast and lie. May YHWH exterminate just as the faithful seem to have been exterminated all people who have flattering lips, (every) person who has a tongue speaking great things, |
| אֲשֶׁ֤ר אָֽמְר֨וּ ׀ לִלְשֹׁנֵ֣נוּ נַ֭גְבִּיר שְׂפָתֵ֣ינוּ אִתָּ֑נוּ מִ֖י אָד֣וֹן לָֽנוּ׃ | 5 | who have said, “We can speak boldly.We can say whatever we want; we can lie without consequences. The reason we can do this is because Our lips are under our control. There is no one to tell us what to say or to hold us accountable for our lies. Who is our master? We have none, not even YHWH.” But YHWH is the lord and master of all, and he will hold them to account. |
| מִשֹּׁ֥ד עֲנִיִּים֮ מֵאַנְקַ֪ת אֶבְי֫וֹנִ֥ים עַתָּ֣ה אָ֭קוּם יֹאמַ֣ר יְהוָ֑ה אָשִׁ֥ית בְּ֝יֵ֗שַׁע יָפִ֥יחַֽ לֽוֹ׃ | 6 | Deceit brings devastation and suffering, especially to those who are most vulnerable. Because virtually everyone is deceitful, afflicted ones are devastated and poor people groan. Groaning is an expression of severe suffering. Although the situation looks hopeless, I who am a prophet (have received a prophetic oracle from YHWH, who will hold the wicked to account. This is what YHWH says, “Because my law is disregarded such that afflicted ones are devastated, because poor ones groan, and because I care for those who are poor and afflicted now I will rise up to take action,” says YHWH. “I will place in safety the one who is sneered atand thereby answer your prayer for help [v. 2] ." |
| אִֽמֲר֣וֹת יְהוָה֮ אֲמָר֪וֹת טְהֹ֫רוֹת כֶּ֣סֶף צָ֭רוּף בַּעֲלִ֣יל לָאָ֑רֶץ מְ֝זֻקָּ֗ק שִׁבְעָתָֽיִם׃ | 7 | YHWH has spoken [v. 6] and, unlike all of the people around us who speak with duplicity we can trust what YHWH says because YHWH's words are pure words which contain no mixture of falsehood. The purity of someone's words may be compared to the purity of a precious metal. For example, silver is impure at the time of its mining because it is mixed with other minerals. If it is not properly refined and purified, then it may corrode or break. Therefore, it must be refined and purified through intense heat to be both strong and beautiful. It is placed in a crucible which is then placed in the furnace which is built into the ground. When silver emerges from this process, it is pure, since any impurities have been burned away. YHWH's words are as pure as silver that has been refined in a crucible in the ground, purified seven times over. The number seven symbolises perfection, and so silver purified seven times is perfectly pure, without the slightest trace of impurity. |
| אַתָּֽה־יְהוָ֥ה תִּשְׁמְרֵ֑ם תִּצְּרֶ֓נּוּ ׀ מִן־הַדּ֖וֹר ז֣וּ לְעוֹלָֽם׃ | 8 | You, YHWH, are abounding in loyalty and faithfulness, and you will keep your promises and guard them who are afflicted and poor from the devastation they experience at the hands of the deceitful and proud. You will protect him who is sneered at from the generation which is so it seems forever. |
| סָבִ֗יב רְשָׁעִ֥ים יִתְהַלָּכ֑וּן כְּרֻ֥ם זֻ֝לּ֗וּת לִבְנֵ֥י אָדָֽם׃ | 9 | In this never-ending generation, Wicked ones roam around without any hinderance and engage in activity that is deceitful and destructive whenever loyalty and faithfulness are denigrated, and instead, vileness is esteemed among humanity. Yet even in a situation like this, you will keep your promise and preserve your people. |
There are currently no Imagery Tables available for this psalm.
Bibliography
Footnotes
- ↑ Common-ground assumptions include information shared by the speaker and hearers. In our analysis, we mainly use this category for Biblical/ANE background - beliefs and practices that were widespread at this time and place. This is the background information necessary for understanding propositions that do not readily make sense to those who are so far removed from the culture in which the proposition was originally expressed.
- ↑ Local-ground assumptions are those propositions which are necessarily true if the text is true. They include both presuppositions and entailments. Presuppositions are those implicit propositions which are assumed to be true by an explicit proposition. Entailments are those propositions which are necessarily true if a proposition is true.
- ↑ Whereas local-ground assumptions are inferences which are necessarily true if the text is true, play-ground assumptions are those inferences which might be true if the text is true.
