Psalm 92 Story behind the Psalm

From Psalms: Layer by Layer
Jump to: navigation, search

Psalm Overview

About the Story Behind Layer

The Story behind the Psalm shows how each part of the psalm fits together into a single coherent whole. Whereas most semantic analysis focuses on discrete parts of a text such as the meaning of a word or phrase, Story Behind the Psalm considers the meaning of larger units of discourse, including the entire psalm. (Click 'Expand' to the right for more information.)

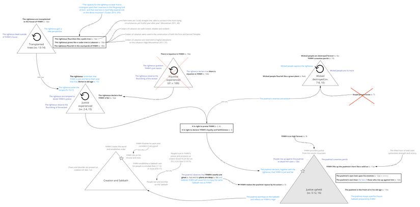
The goal of this layer is to reconstruct and visualise a mental representation of the text as the earliest hearers/readers might have conceptualised it. We start by identifying the propositional content of each clause in the psalm, and then we identify relevant assumptions implied by each of the propositions. During this process, we also identify and analyse metaphorical language (“imagery”). Finally, we try to see how all of the propositions and assumptions fit together to form a coherent mental representation. The main tool we use for structuring the propositions and assumptions is a story triangle, which visualises the rise and fall of tension within a semantic unit. Although story triangles are traditionally used to analyse stories in the literary sense of the word, we use them at this layer to analyse “stories” in the cognitive sense of the word—i.e., a story as a sequence of propositions and assumptions that has tension.

Story Behind Visuals for Psalm 92

Summary Triangle

The story triangle below summarises the story of the whole psalm. We use the same colour scheme as in Participant Analysis. The star icon along the edge of the story-triangle indicates the point of the story in which the psalm itself (as a speech event) takes place. We also include a theme at the bottom of the story. The theme is the main message conveyed by the story-behind. Psalm 092 - Story Behind Summary.jpg

Background ideas

Following are the common-ground assumptionsCommon-ground assumptions include information shared by the speaker and hearers. In our analysis, we mainly use this category for Biblical/Ancient Near Eastern background. which are the most helpful for making sense of the psalm.

  • YHWH's creation is just and orderly (Pss 24:1-2; 74:12-17; 93; 96:10; 104:5-9; Prov 8:29).
  • After creating the world, YHWH rested on the seventh day and declared this day holy (Gen 2:1-3), then established a Sabbath rest for his people also to observe (Exod 20:8–11; Isa 56:6; 58:13-14; Jer 17:19-27).
  • Having established his reign, YHWH executes justice from his holy mountain (Isa 11:1-9; 57:15; Amos 1:2; Pss 2:6; 3:5; 43:3; 97:8; 99; 102:20-22).
  • YHWH is perfectly just, but that is not always obvious (Job; Eccl 7:15; 8:14), since the wicked may flourish for a while (Pss 37:1-2, 10, 20; 73; Job 21:7; Prov 29:16; Eccl 8:12-13).
  • The righteous will flourish eternally on YHWH's holy mountain (Exod 15:13, 17-18; Isa 65:17-25; Ps 37:18, 28-29), enjoying the future Sabbath rest he has prepared for them (Ps 95:11).

Background situation

The background situation is the series of events leading up to the time in which the psalm is spoken. These are taken from the story triangle – whatever lies to the left of the star icon. Psalm 092 - Background situation.jpg

Expanded paraphrase

The expanded paraphrase seeks to capture the implicit information within the text and make it explicit for readers today. It is based on the CBC translation and uses italic text to provide the most salient background information, presuppositions, entailments, and inferences.

(For more information, click "Expanded Paraphrase Legend" below.)

Expanded paraphrase legend
Close but Clear (CBC) translation The CBC, our close but clear translation of the Hebrew, is represented in bold text.
Assumptions Assumptions which provide background information, presuppositions, entailments, and inferences are represented in italics.

v. 1

A psalm. A song for the Sabbath day. Recited by the Levites as a reminder of the perfection of the eternal Sabbath, in which all wrongs will be made right.

v. 2

As we gather on the Sabbath, let us remember how God created the entire world and it was good. It is still good, so it is right to praise YHWH and [it is right] to sing praise to your name, Most High, Creator of heaven and earth.

v. 3

[It is right] to declare your loyalty in the morning, when deliverance often comes, and [it is right to declare] your faithfulness at night, even when we are often tempted to despair.

v. 4

[It is right to praise YHWH] always, both individually, and communally as we meet together in the house of YHWH, with a ten-stringed instrument and with a harp, with a soft melody on a lyre.

v. 5

I will indeed praise, for you have made me rejoice, YHWH, by your action, by how you created the universe and established order and justice among your creation, which we will one day be able to experience fully. I think about your completed work and I rejoice in the work of your hands – how you separated light from darkness, established the limits of the water and sat down enthroned on high. You made everything good. And as I reflect on that, I look forward to the future Sabbath, when your kingdom, defined by justice and order, will be completely established.

v. 6

Though we cannot fully appreciate them, how great are your works, YHWH! Though we cannot fully understand them, your plans are so deep. We understand what we need to know: that you made the world good and continue to establish justice.

v. 7

On the other hand, stupid people do not know [this] and fools do not even understand this:

v. 8

when wicked people flourish like a green plant, which shoots up today and withers tomorrow, and any evildoers prosper for a while, the stupid are confused, thinking the flourishing will last forever and is an argument against your justice. They do not even know that [this short-term flourishing of the wicked is] only for the purpose of them to be destroyed forever,

v. 9

but you are on high forever, YHWH, seated on your heavenly throne as the judge and provider of perfect justice for all humankind, established, since creation, by your sovereign and orderly rule over the cosmos.

v. 10

Even if fools do not understand it, I know it to be true, for look, your enemies, YHWH, those wicked and evildoers—for look, your enemies will perish; all evildoers will be scattered after all, demonstrating that you will never leave the guilty unpunished,

v. 11

and you will lift up my horn like a wild ox, bestowing on me the status and health that belongs to those faithful to you, and my old age [will be] fresh like oil, such that I will thrive and remain fresh for years to come

v. 12

and, overcoming when people attack me, my eyes will look upon my enemies in victory, my ears will hear those who rise up against me when they cry out after defeat.

v. 13

But I will be counted among the righteous, who, on the other hand, will flourish like a palm tree, standing tall and bearing fruit even in the most difficult circumstances; like a cedar tree in Lebanon, the kind of wood used to build palaces and temples, he will grow and multiply, rooted on the heights as on YHWH's celestial mountain

v. 14

since, rather than being scattered, [they will be] transplanted in the house of YHWH to gain proper perspective; in the courtyards of our God they will flourish by observing covenant faithfulness to him and observing his covenant faithfulness.

v. 15

They will still thrive in old age, unlike the wicked, who quickly perish; they will be vigorous and fresh

v. 16

in order that the people gathered for worship declare—since it is, indeed, right to do so—that YHWH, my rock, is, in fact, fair and, when everything is known and understood, despite what some may say or what we may be tempted to believe, there is absolutely no injustice in him. When the final Sabbath comes, and his work is once again complete, we will continue to say: it is right to praise him!

Story Triangles

Psalm 092 - story behind.jpg

Assumptions Table

Psalm 092 - Assumptions Table.jpg

Bibliography