Psalm 44 Story behind the Psalm
About the Story Behind Layer
The Story behind the Psalm shows how each part of the psalm fits together into a single coherent whole. Whereas most semantic analysis focuses on discrete parts of a text such as the meaning of a word or phrase, Story Behind the Psalm considers the meaning of larger units of discourse, including the entire psalm. (Click 'Expand' to the right for more information.)
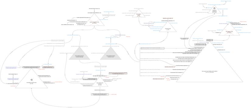
The goal of this layer is to reconstruct and visualise a mental representation of the text as the earliest hearers/readers might have conceptualised it. We start by identifying the propositional content of each clause in the psalm, and then we identify relevant assumptions implied by each of the propositions. During this process, we also identify and analyse metaphorical language (“imagery”). Finally, we try to see how all of the propositions and assumptions fit together to form a coherent mental representation. The main tool we use for structuring the propositions and assumptions is a story triangle, which visualises the rise and fall of tension within a semantic unit. Although story triangles are traditionally used to analyse stories in the literary sense of the word, we use them at this layer to analyse “stories” in the cognitive sense of the word—i.e., a story as a sequence of propositions and assumptions that has tension.
Story Behind Visuals for Psalm 44
Summary Triangle
The story triangle below summarises the story of the whole psalm. We use the same colour scheme as in Participant Analysis. The star icon along the edge of the story-triangle indicates the point of the story in which the psalm itself (as a speech event) takes place. We also include a theme at the bottom of the story. The theme is the main message conveyed by the story-behind.
Background ideas
Following are the common-ground assumptionsCommon-ground assumptions include information shared by the speaker and hearers. In our analysis, we mainly use this category for Biblical/Ancient Near Eastern background. which are the most helpful for making sense of the psalm.
- God establishes his covenant with Israel's ancestors. The Mosaic Covenant includes an extensive list of blessings for covenant faithfulness and curses for covenant unfaithfulness (Lev 26:3–45; Deut 28).
- Defeat and humiliation are characteristic of covenant curse, while victory and prosperity are characteristic of covenant blessing.
- ANE kings could pay foreign powers (with silver and gold) to come to their military aid (2 Kgs 16:7–9; 2 Chr 16:1–6).
- Sacrifices were often offered to God prior to battle, in order to seek his military favor (1 Sam 7:8–11; 13:8–12).
Background situation
The background situation is the series of events leading up to the time in which the psalm is spoken. These are taken from the story triangle – whatever lies to the left of the star icon.
Expanded paraphrase
The expanded paraphrase seeks to capture the implicit information within the text and make it explicit for readers today. It is based on the CBC translation and uses italic text to provide the most salient background information, presuppositions, entailments, and inferences.
v. 1
For the musical director. Written by the Korahites, a family of leaders of the Jerusalem temple. A maskil.
v. 2
God, we have heard and heeded [it]—that is, the recounting of past history—with our ears, even if we did not witness it firsthand—Our ancestors from the Conquest generations have recounted to us, by passing down history to subsequent generations, the deeds which you did in their times, in times long ago; and those deeds now serve as a comparison for our present situation.
v. 3
You, God, by your strength—and not our ancestors' strength—dispossessed idolatrous nations from the land of Canaan, in order to make room for the ancestors, to whom you promised the land of Canaan. Therefore you are equally capable of defeating Israel's present enemies. And then you, like a farmer, planted them—that is, the ancestors—in the land of Canaan, as you promised to the patriarchs. Therefore you can establish present-day Israel in the Promised Land. You would often afflict, by means of military defeat, the idolatrous, non-Israelite people groups, as a form of judgment. Therefore you are equally capable of afflicting Israel's present enemies. And then you would set them—that is, the ancestors—free from the oppression of their enemies. Therefore you are equally capable of setting Israel free from their present oppressors.
v. 4
For they—that is, the ancestors—did not take possession of the land of Canaan by means of military might, represented by their sword; nor did their physical power give victory for them over the nations. But rather, your—that is, God's—right hand (which is an image of strength), and your power, and the light of your countenance (which is an image of favor) [gave the victory]; For the reason you delivered victory for the ancestors was that you were pleased with them, by establishing a covenant relationship with them.
v. 5
You, God, are my—that is, the psalmist's—king, my God; and so, by virtue of corporate solidarity, you are also Israel’s king and God, and we submit to your authority. When we win, you are the one who is commanding victory for Jacob, or Israel, over their enemies!
v. 6
With you, God, when you accompany us into battle, we can gore, with ox-like military strength, our adversaries; Under your kingly authority, when you command victory, we can destructively tread down our enemies.
v. 7
Indeed, I—and, by virtue of corporate solidarity, Israel—cannot trust in military strength, as represented by my bow, to deliver victory, because military strength is not as trustworthy as God; nor can my military strength, as represented by the sword, give me victory over enemies, because military strength is not as trustworthy as God.
v. 8
But rather, instead of our military strength, you, God, delivered us—that is, Israel—from our foreign adversaries; And you put our enemies to shame by the public humiliation of military defeat.
v. 9
We—that is, Israel—have been boasting in God as a form of worship all day long, or continually; and we will keep declaring your name—that is, God's name, which is a reflection of his character, so that others will know and worship him—forever, or from now on. Selah.
v. 10
Even so, contrary to expectations, you, God, have rejected [us], and so Israel is experiencing rejection instead of your favor; that is, by rejecting us you have put us to shame through the public humiliation of defeat. And you currently do not go forth in accompaniment with our armies, to fight our enemies, so our armies cannot win.
v. 11
You, God, continually make us, Israel, retreat in battle before the foreign adversary, which would be consistent with covenant curse, as a consequence of unfaithfulness; and our enemies have plundered us, by taking spoils of war, for themselves, and not as an intentional service to God, and so we are now plundered.
v. 12
You, God, continually give us, Israel, up as sheep—which should be protected by you, the shepherd—for consumption by our enemies, as if they were wild predators. This consumption that would be consistent with covenant curse, as a consequence of unfaithfulness; and you have scattered us into exile and captivity, like chaff scattered by the wind during the threshing of wheat, among the nations, outside of the Promised land, which would be consistent with covenant curse, as a consequence of unfaithfulness.
v. 13
You, God, sell your people, Israel, to enemy nations, by allowing enemies to plunder them, without compensation of sacrifice, which would have been expected for a deity's help in battle; you have not made a profit by selling them, suggesting that you are motivated by punishing Israel, rather than receiving sacrifice.
v. 14
You, God, turn us, Israel, into an object of scorn, because of the public shame of being devastated, to our neighbors, that is, the immediately surrounding nations, who have witnessed our defeat—An object of scornful derision to those who surround us.
v. 15
You, God, turn us, Israel, into a parable, that is, a negative example, among the non-Israelite nations, an object of pity, because of the public shame of being devastated, among the non-Israelite people groups.
v. 16
All day long, or continually, my shame of public defeat is before me in my conscious attention; and so, by virtue of corporate solidarity, Israel’s shame is continually in their conscious attention; and my shamefacedness, or blushing as a depiction of the public shame of being devastated, has covered me,
v. 17
because of the mocking voice of the reviling taunter among the non-Israelite nations, because of the vengeful enemy nations who have had a history of vengeful enmity with Israel.
v. 18
All this defeat and humiliation has come from God upon us, Israel, even though, contrary to expectations, we have not neglected you, God, by failing to fulfill covenant obligations; so our defeat does not make sense as a consequence for our disobedience; nor have we broken faith with your covenant by not fulfilling covenant obligations; so our defeat does not make sense as a consequence for our disobedience.
v. 19
Our—that is, Israel's—heart, as the seat of reasoning and planning, has not backslid morally, so our defeat does not make sense as a consequence for our disobedience; that is, by referring to backsliding, I mean that our steps, as an image of life actions, have not morally deviated from your—that is, God's—path, or standard of holiness; so our defeat does not make sense as a consequence for our disobedience.
v. 20
Yet, contrary to expectations, you, God, have crushed, as an image of total destruction, us, Israel, in the place of jackals, which are scavenging animals, associated with uninhabited wastelands, and thus, by crushing us, you have covered us with deepest shadow, an image of sorrow, fear, and danger.
v. 21
If, contrary to fact, we, Israel, had neglected our God’s name, or character—that is, by neglect, I mean that if we had spread our palms, as a posture of prayer, in prayer to another idolatrous god, which betrays God and violates the covenant
v. 22
could not God, if he thought there was cause for concern, formally investigate this unfaithfulness? But he did not, because he knows there is no cause for concern, since he, the all-knowing God, knows the heart’s secrets—that is, he discerns the innermost parts of the human seat of reasoning and planning. He already knows the answer and has no need for a formal investigation. If there were one, it would only vindicate us.
v. 23
Yet, contrary to expectation, we, Israel, have been killed in battle, and are currently under threat of death, because of you, God, the cause of our defeat and humiliation, all day long, or continually. We are considered by our enemies as unwitting sheep, a vulnerable animal to be slaughtered for food, and so we are under imminent threat of death. We do not know why you would send your innocent sheep to be slaughtered.
v. 24
God, awake, or take action, because you seem to be inactive! Why do you, the God who never sleeps, appear to sleep, Lord, to whom we submit? God, wake up and take action, because you seem to be inactive! God, do not keep rejecting [us], Israel, forever, as you seem to be doing now, or else we will be destroyed!
v. 25
Why are you, God, hiding your countenance, which represents your presence? Why are you neglecting, by not fulfilling your covenant obligations, our affliction and oppression at the hands of enemy nations? If we have not neglected the covenant, neither should you!
v. 26
For our soul, our inner being, has sunk down in spiritual depression into the dust of the grave, since we are on the verge of death; our belly, our vulnerable being, clings to the earth in spiritual depression, on the verge of death.
v. 27
God, arise in action to our aid, to deliver victory over our enemies! And, God, redeem us, Israel, just as you redeemed our ancestors from Egypt, by substituting our enemies in our place, because of your faithfulness, or covenant loyalty, because we know—in spite of our experience—that you are still a faithful God!
