Psalm 27 Story behind the Psalm

From Psalms: Layer by Layer
Jump to: navigation, search

Psalm Overview

About the Story Behind Layer

The Story behind the Psalm shows how each part of the psalm fits together into a single coherent whole. Whereas most semantic analysis focuses on discrete parts of a text such as the meaning of a word or phrase, Story Behind the Psalm considers the meaning of larger units of discourse, including the entire psalm. (Click 'Expand' to the right for more information.)

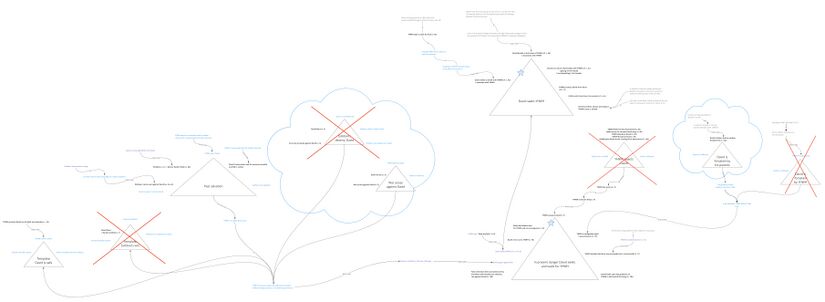
The goal of this layer is to reconstruct and visualise a mental representation of the text as the earliest hearers/readers might have conceptualised it. We start by identifying the propositional content of each clause in the psalm, and then we identify relevant assumptions implied by each of the propositions. During this process, we also identify and analyse metaphorical language (“imagery”). Finally, we try to see how all of the propositions and assumptions fit together to form a coherent mental representation. The main tool we use for structuring the propositions and assumptions is a story triangle, which visualises the rise and fall of tension within a semantic unit. Although story triangles are traditionally used to analyse stories in the literary sense of the word, we use them at this layer to analyse “stories” in the cognitive sense of the word—i.e., a story as a sequence of propositions and assumptions that has tension.

Story Behind Visuals for Psalm 27

Summary Triangle

The story triangle below summarises the story of the whole psalm. We use the same colour scheme as in Participant Analysis. The star icon along the edge of the story-triangle indicates the point of the story in which the psalm itself (as a speech event) takes place. We also include a theme at the bottom of the story. The theme is the main message conveyed by the story-behind. Psalm 027 - Story Behind Summary.jpg

Background ideas

Following are the common-ground assumptionsCommon-ground assumptions include information shared by the speaker and hearers. In our analysis, we mainly use this category for Biblical/Ancient Near Eastern background. which are the most helpful for making sense of the psalm.

  • LIGHT: In the HB the LORD's face is a source of light. Psalm 27 shares key terms with the priestly blessing prescribed in Numbers 6:24, 25, which connects light (shine) with the LORD's face. Numbers 6:24ff: "The Lord bless you, and keep you; 25 The Lord cause His face to shine on you, and be gracious to you; 26 The Lord lift up His face to you, and give you peace."
  • TENT: The tent is a temporary structure, the dwelling place of YHWH symbolising his presence among his people. "The tent spoken of was not the Mosaic tabernacle of the congregation--for that remained at Gibeon until Solomon removed it to the Temple (see 2 Chron. i. 3,4)–but the tent which David erected for the Ark, when he removed it to Zion (2 Sam. vi. 17)" (Perowne, 268).
  • ROCK: a. "The metaphor is used with reference to the temple in Jerusalem as the place where Yahweh reveals himself as protector of his people... Within Jerusalem cult tradition, Yahweh as a ‘Rock’ was primarily a symbol of refuge, and this symbolism had its physiological pole in Mount Zion (Salvador Fernandes, 51); b. "The rock may be the rock of Araunah's threshing floor" (Perowne, 268) [from 2 Sam. 24:18-25].
  • SHOUT: Acclamations often accompanied worship in the HB. The word is used of shouting, as the acclamation of a king (Numbers 23:21), jubilation at moving of the ark of covenant (1 Samuel 4:5-6; 2 Samuel 6:15)... in worship, and in feast days.
  • DWELL IN THE HOUSE OF YHWH: "One of the great themes running throughout Scripture, particularly evident in the Psalms, is the desire of the people of God to dwell with God, to worship him, to know him" (Blackburn, 121)

Background situation

The background situation is the series of events leading up to the time in which the psalm is spoken. These are taken from the story triangle – whatever lies to the left of the star icon. Psalm 027 - Background Situation.jpg

Expanded paraphrase

The expanded paraphrase seeks to capture the implicit information within the text and make it explicit for readers today. It is based on the CBC translation and uses italic text to provide the most salient background information, presuppositions, entailments, and inferences.

(For more information, click "Expanded Paraphrase Legend" below.)

Expanded paraphrase legend
Close but Clear (CBC) translation The CBC, our close but clear translation of the Hebrew, is represented in bold text.
Assumptions Assumptions which provide background information, presuppositions, entailments, and inferences are represented in italics.

v. 1

By David. Enemies can be likened to darkness, but even when enemies are many, YHWH is my light which dispels the darkness of danger and my salvation when I need rescue from all enemies; whom shall I fear? No one! There is no one from whom he cannot save me. YHWH is the refuge of my life protecting my life every time it is at risk from my many enemies; on what basis shall I tremble? None! He is a refuge from every imaginable threat, every time my life is in danger.

v. 2

History provides evidence of this: When evildoers came near against me to devour my flesh, [when] my adversaries and my enemies [came near] to me, though they were strong and I was vulnerable, it was they who stumbled and fell because YHWH was my refuge.

v. 3

I have equal confidence for the future: If an army should encamp against me, even though my army and life are in danger my heart will not fear. If war should rise against me, even though the nation itself be at stake in this —my seeking YHWH for guidance— I will keep trusting.

v. 4

Even now, danger is present, but I have learned that only one thing is necessary. One thing I have asked of YHWH; I will seek it as entirely sufficient to meet my needs: that I may reside in the house of YHWH to seek his audience every day of my life, to gaze on the beauty of YHWH, to be granted an audience before him and to contemplate in his temple to give careful thought to what to do about the current military plight, in light of YHWH as my refuge and salvation.

v. 5

I have confidence to move ahead of YHWH Because I know he will shelter me in his booth, a shelter where YHWH's own presence is, in a day of trouble such as right now. He will hide me, that is, protect me, in the hiding place of his tent, the tent which David erected for the Ark in Zion, one more image of where YHWH's presence is and therefore a place of refuge. He will lift me up on a rock high up, firmly grounded, and inaccessible to enemies.

v. 6

And now I know YHWH has heard my prayer and therefore my head will be exalted over my enemies around me in military victory, so that I can sacrifice in his tent thanksgiving sacrifices accompanied by a shout, the shout of a victorious king, properly celebrating the victory given by YHWH, so that I can sing and sing praises to YHWH publicly giving him the credit for my victory.

v. 7

It is with this confidence that I now cry out: according to your covenant, Hear my voice, YHWH – I cry out – as you have commanded me to cry and be merciful to me and answer me according to your covenant obligations!

v. 8

You have often said to seek your face, such that now even My heart has said concerning you: “Seek my face”! In trouble, you alone are the one whom I will seek. Your face, YHWH, I will seek. The light of your face alone brings favour: blessing, protection and peace.

v. 9

Do not hide your face from me removing your favour, as it was removed from Saul; do not turn away your servant in anger I am your servant! You have been my help. Do not abandon me, and do not forsake me, God of my salvation!

v. 10

For even if my father and my mother forsook me, yet YHWH the defender of widows and orphans will take me in and will protect and guide me as his son.

v. 11

It is the role of a father to guide and protect his son, and you have adopted me as your son. So, I ask, Teach me, YHWH, my father your perfect way, and lead me in a safe and level path protecting me along the way. I need your protective guidance, because of my foes.

v. 12

Do not give me to the craving of my adversaries, for false witnesses and those who breathe out violence have risen against me.

v. 13

Had I not believed I would look upon the goodness of YHWH in the land of the living as Moses saw his goodness while seeking his face, I would have been consumed by my enemies

v. 14

But I have seen that YHWH is our light, salvation and refuge, and believe that he will shelter those who seek him. So I say to my soul, along with all his people, as we seek him even while it is still dark, and deliverance has not yet come, Wait for YHWH! Be courageous, and let your heart become strong! Yes, wait for YHWH!

Story Triangles

Psalm 027 - story behind.jpg

Assumptions Table

Psalm 027 - Assumptions Table.jpg