Psalm 112 Story behind the Psalm

From Psalms: Layer by Layer
Jump to: navigation, search

Psalm Overview

About the Story Behind Layer

The Story behind the Psalm shows how each part of the psalm fits together into a single coherent whole. Whereas most semantic analysis focuses on discrete parts of a text such as the meaning of a word or phrase, Story Behind the Psalm considers the meaning of larger units of discourse, including the entire psalm. (Click 'Expand' to the right for more information.)

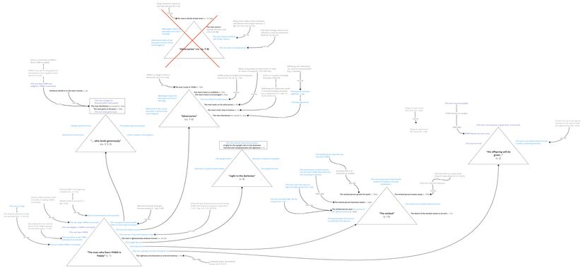
The goal of this layer is to reconstruct and visualise a mental representation of the text as the earliest hearers/readers might have conceptualised it. We start by identifying the propositional content of each clause in the psalm, and then we identify relevant assumptions implied by each of the propositions. During this process, we also identify and analyse metaphorical language (“imagery”). Finally, we try to see how all of the propositions and assumptions fit together to form a coherent mental representation. The main tool we use for structuring the propositions and assumptions is a story triangle, which visualises the rise and fall of tension within a semantic unit. Although story triangles are traditionally used to analyse stories in the literary sense of the word, we use them at this layer to analyse “stories” in the cognitive sense of the word—i.e., a story as a sequence of propositions and assumptions that has tension.

Story Behind Visuals for Psalm 112

Summary Triangle

The story triangle below summarises the story of the whole psalm. We use the same colour scheme as in Participant Analysis. The star icon along the edge of the story-triangle indicates the point of the story in which the psalm itself (as a speech event) takes place. We also include a theme at the bottom of the story. The theme is the main message conveyed by the story-behind. Psalm 112 - Story Behind Summary.jpg

Background ideas

Following are the common-ground assumptionsCommon-ground assumptions include information shared by the speaker and hearers. In our analysis, we mainly use this category for Biblical/Ancient Near Eastern background. which are the most helpful for making sense of the psalm.

  • YHWH made a covenant with David, promising to give him an eternal dynasty and requiring that his descendants keep his commands (cf. 2 Sam. 7; 1 Kgs. 2:1–4; Ps. 89).
  • The ideal king is supposed to read the Law daily so that he learns to fear YHWH and keep his commandments (cf. Deut. 17:18-19; 1 Kgs. 2:1–4).
  • The king is responsible for establishing and maintaining justice in the kingdom.
  • "When one rules justly over men, ruling in the fear of God, he dawns on them like the morning light" (2 Sam. 23:3–4, ESV).

Background situation

The background situation is the series of events leading up to the time in which the psalm is spoken. These are taken from the story triangle – whatever lies to the left of the star icon. Psalm 112 - Background situation.jpg

Expanded paraphrase

The expanded paraphrase seeks to capture the implicit information within the text and make it explicit for readers today. It is based on the CBC translation and uses italic text to provide the most salient background information, presuppositions, entailments, and inferences.

(For more information, click "Expanded Paraphrase Legend" below.)

Expanded paraphrase legend
Close but Clear (CBC) translation The CBC, our close but clear translation of the Hebrew, is represented in bold text.
Assumptions Assumptions which provide background information, presuppositions, entailments, and inferences are represented in italics.

v. 1

Praise Yah who made a covenant with King David and promised to give him an eternal dynasty! If David's descendants study YHWH's law, fear YHWH, and keep his commandments, then they will be successful, and people will call them 'happy', that is, people will acknowledge that their position in life is admirable and desirable. And so, I say, both of the king who fears YHWH and of all those who follow his example, Happy is the one who studies YHWH's commands daily and thereby learns to fear YHWH, who fears YHWH, [who] keeps YHWH's commands, because he delights very much in his commands!

v. 2

This person is to be considered 'happy' because he will have many sons, and His offspring will be great on the earth, mighty warriors fighting for the cause of truth and justice, a generation of upright people [who] will be blessed and made great by YHWH.

v. 3

Wise and successful kings gain immense wealth. This man is a wise and successful king, and so Immense wealth is in his house, and not only is he wealthy, but he has something far more valuable than wealth: righteousness. Even if his wealth deteriorates his righteousness the preeminent quality of a good king endures forever.

v. 4

This righteous king is like the sun, which is a common image for righteousness and justice. Just as the sun has dominion over the day and the responsibility to provide light and heat during the day, so the king has dominion over his kingdom and the responsibility to maintain justice in the kingdom. Justice is the precondition for peace and well-being, just as light and heat are the preconditions for flourishing on the earth. The wise and just king is, therefore, like A light for the upright which has risen in the darkness dispelling injustice and bringing peace, and he is, like YHWH, his father, merciful and compassionate and righteous.

v. 5

Fortunate is the one who, in his delight for YHWH's commands, keeps the commands and lends generously, [who] manages his financial affairs with justice, that is, in accordance with YHWH's law!

v. 6

This is why I declare him to be 'fortunate': For he will never be drastically affected by negative circumstances that cause him to waver with worry. The righteous one will be remembered forever.

v. 7

And even when he does face negative circumstances, He will not be afraid of bad news, for example, when a foreign adversary poses a serious threat to the well-being of the kingdom. Instead, His heart is confident, trusting in YHWH who will protect him and fight for him.

v. 8

His heart is encouraged by YHWH and by the certainty of receiving YHWH's help. He will not be afraid and, in his fear, seek an alliance with another foreign nation. Instead, he will remain unafraid all through the battle, until he finally looks [in triumph] on his defeated adversaries.

v. 9

And his enemies are not the only ones to be 'scattered'; he has 'scattered' his wealth as well! He has not kept his wealth for himself, but has given it freely and bountifully to the poor. Meanwhile, His righteousness which is his greatest asset endures forever. When he defeats his enemies, His horn a symbol for his strength will rise in honor.

v. 10

The wicked person will see the rising horn and the growing success of the man and become vexed, because he knows that his wicked desires cannot be satisfied for much longer, because the king is purging all wickedness from his kingdom. In order to express his hostility towards the king, He will grind his teeth and eventually, when the king's justice reaches him, he will melt and waste away like something melting from the heat of the sun. And so, under the rule of the man who fears YHWH, The desire of the wicked will come to an end.

Story Triangles

Psalm 112 - story behind.jpg

Assumptions Table

Psalm 112 - Assumptions table.jpg